2025年2025年【专科往届均可报名】2025辽宁农电招聘220人!快来看看你是否可以报考!
                     2025-02-04
                     电网巴巴
                     
                 
			     

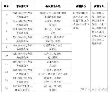
报名时间自发布公告之日至2025年9月23日17:00每名应聘人员报考志愿数量为1个,可填报户籍所在县(县级市、区)的县农服分公司的内勤岗位或外勤岗位之一。以上内容就是辽宁农电的基本招聘信息,大家一定知道了自己是否符合招聘要求,那么接下来就是最重要的报考了。报考也就意味着选岗,究竟各个岗位都是做什么工作呢?你更适合哪个岗位呢?私聊小编咨询更多内容哦
					 如果认准备考,可联系网站客服获取国网考试资料!助你录取率提升90%!
学员评价
								
								
								
								
								
								
					 
推荐阅读:
- 上一篇:2025年2025年、2025年国网直属公司(第一批)各高校录用人数汇总对比
 - 下一篇:没有了