2023年为什么越来越多的人放弃互联网大厂选择国网?

近日,国家统计局发布了2020年平均工资水平,从图中可以看出工资水平最高的依然是互联网行业。近年,互联网行业发展势头正猛,人才的巨大需求使得IT行业的涨薪速度曲线几近陡直向上。但是为何在如此高薪诱惑下,仍然有越来越多的应届生决定考国家电网,今天小编就和大家一起分析一下。
1. 工作强度大、工作时间长
互联网大厂动辄996、007的工作制度,使得员工的空闲时间非常少。特别是一些互联网大厂,因为工作量大任务繁重,在新产品上线或者是特殊节日的时候,员工通宵加班也已经见怪不怪了。这样的工作制度让很多人争先入局后感到不适与迷茫,怀疑自己当初的选择。长时间坐在电脑桌前和持续高度紧张的思考导致很多年轻人的健康状况早早亮起了红灯:脱发、脂肪肝、腰椎间盘突出……可以说挣点钱都是拿命换的……
2.“内卷”现象越来越严重
在互联网大厂,最不缺的就是人才,最不缺的就是想要变得更优秀的人。新员工进入互联网大厂想要获得晋升机会,除非他的表现足够亮眼,否则不在岗位上待上三五年,是没有机会的。身处这个行业里,需要不停地更新自己的技能包,如果只是仅仅守着一点技术底子很快就会被淘汰,所以要持续不断的学习。最残忍的是,35岁以后在互联网圈,已经非常不具有市场竞争力。年龄大了,精力肯定会受影响,大脑的运转速度也远远比不上年轻人。因此,越来越多的年轻人不愿意再去承担这样的巨大压力,而是倾向于选择一份稳定且待遇不错的工作。
国家电网公司成立于2002年,目前经营区域覆盖26个省(自治区、直辖市),覆盖国土面积的88%以上,供电服务人口超过11亿人。近20年来,国家电网公司稳步发展,时至今日,已然成长为国企中的参天大树。
1. 工作稳定
不管是几线城市,只要有电就有电网,不管是什么公司倒闭,都不会看到国网公司倒闭。相信经过疫情的洗礼,大多数人都深有体会。进入国网工作的员工,基本一干就是一辈子。
2. 薪资待遇福利好
国网的薪酬福利待遇构成为基本工资+绩效工资(奖金)+各项补助+隐含福利+五险一金+年终奖。进入国网的福利待遇,工作前三年综合年薪10w左右,北京地区20w左右。浙江省工作3-5年基本可以达到20-30w,5-7年以上可达30w以上,其中不同的职务收入不等。以上收入包含现金薪资部分,各项补贴等综合收入。薪资部分约占75%,福利约占5%,保险约占20%。总之国家电网所有的工资构成,都与职位高低息息相关。
3. 招聘专业广
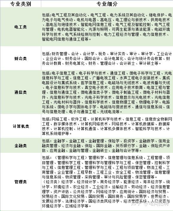
国家电网招收专业比较多,分为八大类:电工类、财会类、管理类、计算机类、通信类、金融类、其他工学类、其他专业类。其中电工类为主要方向。
分析了这么多,相信同学们心里已经有选择了吧。和大家强调一下,国家电网校园招聘只招收应届毕业生,毕业之后将不能再考,所以小编建议相关专业的应届毕业生可以先备考国家电网。
如果认准备考,可联系网站客服获取国网考试资料!助你录取率提升90%!
学员评价

推荐阅读:
- 上一篇:2023年电信移动联通面试心得分享
- 下一篇:2023年考公还是考国网?