2024年24届考生!报名国家电网,这些硬性条件不能忽视!

准备报考国网的同学们,你知道报考国网的“四个硬性条件”吗?如果不满足这些条件,即使再优秀可能连报考国网的机会都没有。玖石君想说备考过程中一定切勿埋头苦读、信息闭塞,要及时了解考情和注意事项,以免错过有用的信息。
国网报考的硬性条件
1.必须是应届生
国家电网招聘只针对应届毕业生,2024年国家电网大学毕业生招聘考试,只能2024年毕业的应届学生才有资格参加报名参加,2024年毕业或已经毕业的同学都不再有机会进行报考。
同学们想要参加国家电网招聘,报考时间在大四阶段。也就是说,你在校的最后一年就需要报名考试,错过了这些机会,要不申请延毕,或是选择全日制的升学。
24届毕业生要抓紧准备复习,利用好自己的应届生身份,了解考试流程,以免错过考试。
2.年龄不能超
国家电网招聘,一般省份都会对年龄做出要求,专科生23岁,本科生25周岁、硕士研究生28周岁、博士研究生33周岁。
有些省份会对大学期间参军退役的同学有优先政策,年龄可以适当放宽。
3.必须专业对口
国家电网在进行招聘的时候,要求所学的专业一定要对口。如果今后想进国家电网工作,那么在高考报志愿时就可以去填报一些和电力工程相关的专业。
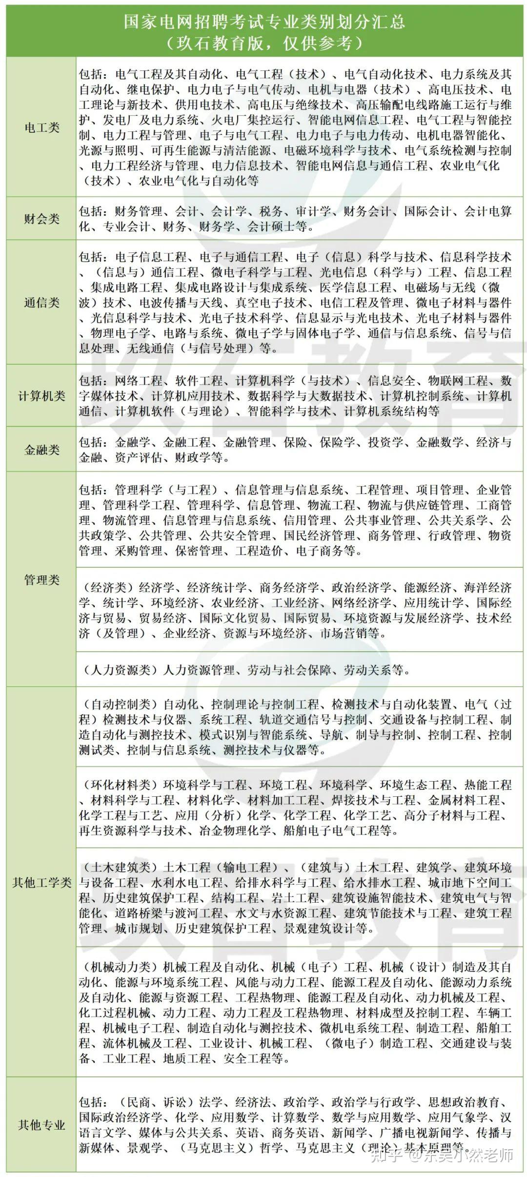
2024年国家电网招聘考试公布了新的考试大纲,重新划分八大专业类别:电工类、通信类、计算机类、财务会计类、金融类、管理类、其他工学类、其他专业类。很多参加国家电网考试的考生不知道自己专业所属的考试专业类别。特别是有些专业学生分不清自己是属于电工类还是其他工学类,通信类与计算机类也容易被混淆。
玖石君也发现网上总结的专业类别不是特别标准,就在国网考试报名系统中查询了部分专业所属的专业类别,汇总成以下专业分类,供考生们参考。
每年各省招考专业都会有差别,具体以每年招聘公告为准。非电类每年招的人数不多,玖石君建议非电类考生除了报考国网外可以做两手准备。
4.必须是全日制高校的考生
国家电网招聘是列入国家统招计划内的全日制毕业生,包括研究生、本科及专科。非全日制(例如自考、成教、开放大学等)不符合国家电网招聘报名条件。
另外国网一批仅招收本科及以上学历的同学。二批招收电工类专科、本科及以上、部分省份独立学院及民办院校的应届毕业生。
除了以上四个硬性条件,国网还有证书、身体条件、就业协议、政治表现等其他要求,考生可以参考往届意向省份招聘公告。
如果认准备考,可联系网站客服获取国网考试资料!助你录取率提升90%!
学员评价

推荐阅读: