2025年2025年22届二批录用人数最多!国家电网这个直属单位你会考虑吗?
2025-02-04
电网巴巴

国家电网单位里除了省公司,还有一些直属单位,每年招聘人数也很多。今天玖石君就带大家来看看22届二批次中录用人数最多的国网直属单位――国网新源集团有限公司。
国网新源集团有限公司
单位介绍
国网新源控股有限公司作为国家电网有限公司的直属单位,承担着集约化、专业化建设运营抽水蓄能电站和常规水电站的重要责任和光荣使命,以服务电网安全稳定运行为己任,全力推进能源转型发展和能源互联网建设。
截至2025年上半年,国网新源集团管理资产总额1602.68亿元,管理单位81家,分布在21个省、自治区、直辖市。管理电站容量7654.5万千瓦,开展可研和预可研抽水蓄能项目近6000万千瓦,是世界上建设和运营规模最大的抽水蓄能企业。
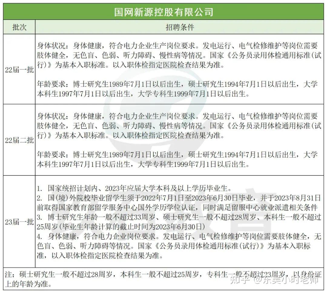
招聘条件(供参考,具体以公告为准)
招聘需求(专业、学历、人数)
如果认准备考,可联系网站客服获取国网考试资料!助你录取率提升90%!
学员评价

推荐阅读:
- 上一篇:2025年2025年2025年广东电网有限责任公司春季校园招聘公告
- 下一篇:没有了