农电编制和农电工一样吗
                     2023-05-10
                     百战团队
                     
                 
			     
各省高考实施方案重点变化提要重庆:院校数量变化:本科批A段由2020年9个平行的院校志愿,改变为:2023年60个平行的专业志愿广东:院校数量变化:由2020年的统考院校设8个志愿,2023年统考院校设20个平行志愿,“统+校”和校考设1个顺序志愿,改变成:“统考+校考”设2个顺序志愿,校考设2个顺序志愿湖北:院校数量变化:由2020年9个院校平行志愿,改变成2023年填报20个院校平行志愿,每个院校6个专业江苏:院校数量变化:由2020年平行志愿填报8所院校,改变为:2023年平行志愿20所院校计算公式变化:由2020年文+专,改变为:投档分=[(高考文化分文化满分)0.6+(专业分专业满分)0.4]750辽宁:院校数量变化:本科批由2020年9个平行的院校志愿,改变为:2023年60个平行的专业志愿湖南:院校数量变化:提前批和本科批由2020年10个院校志愿,改变为:2023年30个院校志愿,第一所院校仍可填平行组和非平行组院校批次变化:由2020年设置本科提前批、本科二批、本科三批,改变为:2023年本科提前批、本科批,减少一个批次;河北:院校数量变化:本科批B段由2020年10所平行院校志愿,每所院校6个专业志愿,改变为:2023年的70个“专业+学校”志愿。福建:艺术类本科批投档模式原则上由“一档多投”改为平行志愿投档。艺术类本科提前批实行“院校+专业组”志愿投档录取模式。本科批省考阶段实行专业平行志愿投档录取模式,省考阶段为使用我省艺术类专业省级统考成绩,常规志愿设40个专业志愿重庆市2023年普通高校招生统一考试及录取实施方案解读一、考试安排及成绩构成1.我市2023年普通高校招生统一考试是如何组成的?答:我市2023年普通高校招生统一考试(以下简称统一高考)由全国统一考试和重庆市普通高中学业水平选择性考试(以下简称选择考)组成。2.我市2023年全国统一考试科目有哪些?答:我市2023年全国统一考试科目为语文、数学、外语(含听力)3科。外语包括英语、俄语、日语、法语、德语、西班牙语(考生可选择一个语种参加考试)。全国统一考试科目由国家统一命题。3.我市2023年选择考科目有哪些?考生怎么选择?答:我市2023年选择考科目为物理、历史、思想政治、地理、化学、生物学6科,考生从中选择3科参加考试。其中,物理、历史为首选科目,考生只能且必须选择其中1科报考;思想政治、地理、化学、生物学为再选科目,考生只能且必须从中选择2科报考。选择考科目由我市自主命题。4.我市2023年统一高考时间如何安排?答:我市2023年统一高考时间安排在6月7日—9日。其中,全国统一考试科目语文考试时长为150分钟,数学、外语(含听力)考试时长均为120分钟,选择考每科考试时长均为75分钟。具体考试时间安排见下表。 
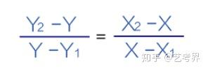
全国统一考试的考试时间安排以教育部统一公布的为准,如有调整,选择考的考试时间安排将作相应调整。5.我市2023年统一高考总成绩是如何构成的?答:我市2023年统一高考总成绩由全国统一考试的语文、数学、外语(含听力)3科成绩和首选科目1科、再选科目2科成绩组成,总分750分。其中,全国统一考试科目语文、数学、外语(含听力)的分值均为150分,总分450分;选择考每科原始分值均为100分,首选科目以原始分计入总成绩,再选科目以等级转换分(以下简称转换分,每科满分100分)计入统一高考总成绩,总分300分。6.什么是转换分?选择考再选科目成绩是如何转换的?答:转换分是按统一规则,由原始分进行等级划定后,再由等级转换而来的分数。再选科目成绩转换时,每科赋分起点均为30分,满分为100分。具体转换规则和步骤如下:第一步,按照考生原始分从高到低划定A、B、C、D、E共五个等级,各等级人数所占比例分别约为15%、35%、35%、13%和2%。第二步,将A至E五个等级内的考生原始分,依照等比例转换法则,分别对应转换到100~86、85~71、70~56、55~41和40~30五个分数区间,通过转换公式计算得到考生的转换分,转换分均保留整数,在小数点后一位进行“四舍五入”。转换公式、转换示意图及示例转换公式
其中:Y1,Y2分别表示原始分区间的下限和上限;X1,X2分别表示转换分区间的下限和上限;Y表示原始分,X表示转换分;当Y= Y1时,则X= X1。转换示意图及示例
假设某同学思想政治学科原始分为81分,按照原始分排序,依照等级比例应划分到B等级,而该学科B等级的原始分分布区间为82~61,转换分区间为85~71,按照转换公式,该同学思想政治学科的转换分为:
解得,
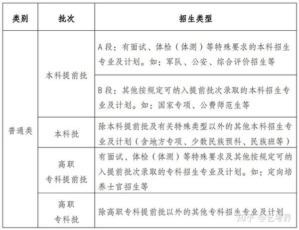
该同学思想政治学科转换分为:84分。二、招生类别及批次设置7.我市2023年统一高考招生包括哪些类别?答:我市2023年统一高考招生包括普通类、艺术类和体育类3个类别。8.普通类批次及招生类型有哪些?答: 
9.艺术类批次及招生类型有哪些?答:
10.体育类批次及招生类型有哪些?答:
11.与改革前相比,我市2023年招生录取批次设置有何变化?答:与改革前相比,我市2023年招生录取批次设置只在普通类本科提前批、本科批有2处变化,其余各类别批次设置均未发生变化。一是将原普通文理类一本批、二本批合并为普通类本科批。这样设置是按照国家对高考改革的总体指导意见进行的,逐步减少录取批次,有利于引导考生理性选择适合自己的学校和专业,有利于高校专注内涵发展和注重特色专业建设,有利于扭转简单用录取批次评价不同类型高校的片面导向。二是将普通类本科提前批拆分为A段和B段,A段实行院校顺序志愿,B段实行专业平行志愿。之所以这样设置,主要是对于能够实行专业平行志愿的尽量实行专业平行志愿,尽量降低志愿填报的难度和博弈成分,更有利于考生选择。三、志愿设置12.我市2023年普通高校招生有几种志愿模式?答:我市2023年普通高校招生实行专业(类)平行志愿(以下简称专业平行志愿)和院校顺序志愿两种模式。13.专业平行志愿如何设置?答:专业平行志愿以“1个专业(类)+1个学校”为1个志愿。14.院校顺序志愿如何设置?答:院校顺序志愿以“1个学校+6个专业(类)”为1个志愿,并设置是否服从专业调剂选项。15.专业平行志愿与改革前的院校平行志愿有何异同?答:
考生的选择考科目在符合高校招生专业(类)选考要求的前提下,填报专业平行志愿时,可能会出现以下3种情形。①考生可以填报不同专业(类)的不同高校。
②考生可以填报不同专业(类)的同一所高校。 
③考生可以填报同一专业(类)的不同高校。
在志愿填报时,以上3种情形也可综合填报,请考生结合个人选科情况和对院校、专业(类)的倾向及喜好程度,综合考量、慎重选择、科学填报。16.普通类各批次志愿是如何设置的?答:
17.艺术类各批次志愿是如何设置的?答:
18.体育类各批次志愿是如何设置的?答:
四、招生计划与选科要求19.我市2023年统一高考招生计划是如何编制的?答:我市2023年统一高考在渝招生计划按照普通类、艺术类、体育类3个类别,分本科、专科两个层次编制。其中:普通类招生计划按照首选科目物理、历史分别编制;艺术类、体育类招生计划不分物理、历史编制。独立设置本科艺术院校(含参照执行院校)、高水平艺术团等可不编制分省招生计划。按“物理”编制的招生专业及计划,仅限首选科目为物理的考生填报;按“历史”编制的招生专业及计划,仅限首选科目为历史的考生填报。20.高校招生专业(类)对首选科目要求有几种?答:高校招生专业(类)可对首选科目提出“仅物理”“仅历史”“物理或历史均可”3种要求。“仅物理”指考生首选科目须为物理;“仅历史”指考生首选科目须为历史;“物理或历史均可”指考生首选科目不限。21.高校招生专业(类)对再选科目要求有几种?答:高校招生专业(类)可对再选科目提出“必选1门”“必选2门”“2选1”“不限选”4种要求。其中,“不限选”指考生只需首选科目符合高校提出的要求即可。举例说明 
22.如何查询招生院校“选考科目要求”?答:考生可查看我市统一编印的重庆普通高考系列丛书《2023招生计划汇编》,也可通过重庆市教育考试院门户网(http://www.cqksy.cn)或重庆招考信息网(http://www.cqzk.com.cn)登录“重庆市普通高考志愿填报辅助系统”(详见第46问)查询2023年全国普通高校在渝招生专业(类)选考科目要求。五、分数线及投档录取23.各类别录取控制分数线是如何划定的?答:普通类根据考生文化成绩(含统一高考总成绩和政策性加分,下同),按照招生计划数的一定比例,综合生源等情况,按照选考物理、历史分别划定普通类本科、专科录取最低控制分数线。同时划定特殊类型资格线。艺术类、体育类根据艺术类各类别、体育类考生文化成绩及专业统考成绩,按照招生计划数的一定比例,综合生源等情况,分别划定艺术类各类别本科、专科和体育类本科、专科录取最低控制文化分数线及专业分数线。24.什么是特殊类型资格线?是如何划定的?答:特殊类型资格线是为满足强基计划、高校专项、高水平艺术团等特殊类型招生单独划定的录取资格分数线。改革前这些特殊类型招生参照“一本线”执行,而改革后不再划定“一本线”,因此需要单独划定特殊类型资格线。我市的特殊类型资格线根据考生文化成绩,按照普通类本科招生计划数的一定比例,综合生源等情况,分选考物理、历史分别划定,与统一高考成绩一并公布。25.什么是艺术类校考资格线?与专业录取最低控制分数线有什么区别?答:艺术类各类别校考资格线是考生参加专业校考(我市专业统考未涉及专业除外)的基本资格线,是根据专业统考成绩、综合生源等情况按照一定比例分类别划定的,与专业统考成绩一并公布。考生专业统考成绩达到我市相应类别校考资格线的,方可按招生院校报考条件和有关规定报名参加专业校考。艺术类各类别专业录取最低控制分数线是我市艺术类本科A段、专科批投档录取时的专业成绩最低分数要求,是根据专业统考成绩,按照招生计划数的一定比例,综合生源等情况分类别、分本专科划定的,与统一高考成绩一并公布。26.院校顺序志愿投档原则及办法是什么?答:院校顺序志愿的投档原则是“志愿优先、遵循分数”,先按照第一志愿考生投档排序位次和高校调档比例进行投档,高校录取时退出差额或计划不满额的,依志愿顺序按照排序位次补投符合要求的考生。27.专业平行志愿投档原则及办法是什么?答:专业平行志愿的投档原则是“分数优先、遵循志愿、一轮投档”,按照考生投档排序位次进行投档。28.专业平行志愿投档基本流程是什么?答:专业平行志愿投档基本流程为:排序→检索→投档。(1)排序:对同一类别、同一批次考生分别从高分到低分逐个进行投档排序。(2)检索:先对投档排序位次在前的考生所填报的志愿进行检索,一旦考生符合某一志愿的投档条件时,后续志愿将不再检索;该生检索结束后,系统会自动检索下一位次投档排序考生所填报的志愿,直到本批次所有考生都完成检索。(3)投档:将所有检索后符合投档条件(在高校专业计划数内)的考生电子档案投给高校进行审录。29.专业平行志愿有无先后顺序?答:对招生院校来说,没有先后之分。不管是第1个还是第96个志愿,一旦投档到该院校专业,系统显示均为一志愿。对考生来说,有先后之分。将遵循1.2.3.4……96的志愿顺序依次进行检索,一旦出现满足条件的志愿,则后续志愿不再进行检索。同一考生在同一轮次投档中,不会投档到多个院校。30.专业平行志愿有没有投不出去的情况?答:有投不出去的情况。当考生的投档成绩未达到所填报的全部专业平行志愿的分数时,考生的电子档案将投不出去。即存在着考生因志愿填报定位不准确、梯度不合理等情况,造成其档案投不出去的情况。31.专业平行志愿有没有投档后被退档的情况?答:有投档后被退档的情况。高校招生除了对选考科目提出要求外,在招生章程或专业备注中,还可能对体检、外语语种、单科成绩、外语口试等提出要求,考生被投档到某高校,若不符合该高校招生要求,则可能会造成退档。因此,提醒考生在填报志愿前一定要认真查看高校招生章程、选考科目要求以及我市公布的招生计划备注信息等,防止因误填报而被退档。32.考生投档后又被退档,能再补投到后面的平行志愿吗?答:专业平行志愿实行一轮投档,如考生投档后被高校退档,本轮不会再投档到后续志愿,需要在下一轮次(如征集志愿)重新填报志愿,或参加下一批次录取。33.已被录取的考生,还能被后续志愿录取吗?答:已被录取的考生,不能参加后续志愿投档和录取。未被录取的考生不影响后续志愿的投档和录取。34.各类别同分投档排序规则是什么?答:普通类考生文化成绩相同时,依次比较语文数学总成绩、语文或数学中的单科最高成绩、外语单科成绩、首选科目成绩、再选科目单科最高成绩、再选科目单科次高成绩由高到低排序投档(军队院校等有特殊规定的除外)。艺术类、体育类考生综合成绩(或专业成绩)相同时,首先比较统一高考总成绩,若相同再按普通类同分排序规则依次比较,由高到低排序投档。35.普通类投档排序规则是什么?答:普通类根据考生文化成绩排序,如文化成绩相同则按照同分排序规则排序。36.艺术类专业平行志愿投档排序规则是什么?答:艺术类专业平行志愿在考生文化成绩、专业成绩分别达到我市当年最低录取控制分数线的前提下,根据下表中的投档排序规则进行投档。 
37.艺术类院校顺序志愿批次是如何进行投档的?答:艺术类院校顺序志愿批次涉及艺术类本科提前批(设1个院校志愿)和本科批B段(设2个院校顺序志愿)。对艺术类本科提前批院校,将填报该校志愿且参加该校专业校考合格的所有考生,全部投档。对艺术类本科批B段院校,先将第一志愿填报该校且专业校考合格、文化成绩达到我市相应类别控制分数线的考生,全部投档;若未完成招生计划,再投档二志愿考生。38.体育类投档排序规则是什么?答:体育类在考生文化成绩、专业成绩分别达到我市当年最低录取控制分数线的前提下,根据下表中的投档排序规则进行投档。
39.高校专项、高水平艺术团等类型投档录取工作安排在何时进行?答:高校专项、高水平艺术团、高水平运动队招生安排在该招生高校普通计划所在批次前投档录取。根据国家有关文件规定和工作安排,强基计划、香港高校自主招生、民族传统体育和运动训练专业单独招生、飞行技术招生等安排在普通类本科提前批A段之前投档录取。保送生、残疾单招、消防单招等按照相关招生规定单独投档录取。40.高校录取时,普通高中学生综合素质评价档案如何使用?答:我市2023年普通高校录取时,将普通高中学生综合素质评价档案提供给高校,作为高校录取的重要参考,其具体使用办法由高校在招生章程中向社会公布。41.兼报普通类志愿的艺术类、体育类考生投档顺序是如何规定的?答:凡兼报普通类志愿的艺术类、体育类考生,录取时先按照其填报的艺术类、体育类志愿投档。在其所填报的艺术类、体育类志愿录取结束后,未被艺术类、体育类录取的,转入普通类并按照普通类录取进程参与相应批次投档。
 

(篇幅有限,余下省份需要更新,可留言)(图片源自网络,如有侵权,联系立删)
					 如果认准备考,可联系网站客服获取国网考试资料!助你录取率提升90%!
学员评价
								
								
								
								
								
								
					 
推荐阅读:
- 上一篇:2023农电工考试试题及答案
 - 下一篇:农电工招聘考试好考吗