2023年最新湖南湘能农电待遇如何?附备考宝典
2023-04-19
百战团队

其中长沙市湘能农电服务有限公司薪资待遇方面相对于其他城市的农电服务公司还要更好一些。而且湖南很多地区的供电所都是包吃住,这就能省下不少钱哦。整体福利待遇可以分为4个梯队:一类: 长沙市二类:湘西 株洲 常德 郴州三类:张家界 衡阳 湘潭 娄底四类:邵阳 永州 怀化 益阳 岳阳 住宿条件可以参考大学宿舍(有的供电所提供的员工住宿是单间哦!)
03 工作地点离家近,工作稳定 毕业之后有些同学会选择留在大城市打拼,但是大城市高额的房价和紧张的工作节奏让很多同学望而却步,这时候有些家在乡镇的同学就会想到回家乡发展,这样压力会小一些。湖湘能农电服务有限公司招聘的工作地点遍布全湖南,同学可以选择自家所在地进行报考,工作地点就在自己乡镇甚至就在自家。一下子解决住宿、用餐问题,把生活花销降到最低。这种情况下湘能农电无疑是很好的选择,古人云,父母在,不远游。进入农服公司,就在自家工作,方便照顾父母,家中大小诸事自己均能照应。身份地位受认可: 进入农服公司,作为“咱们村儿”电力的一把手,电力这块绝对扛把子。“小李啊,我家那电好像有点问题,你受累给看看去呗”。王婶儿客气的说道。 因为分管乡镇的电力服务,淳朴的乡民们会把你当成电力支柱,从内心尊敬你。
农电公司负责承揽乡镇供电所业务。主要工作有两项: 负责各市州供电公司供电营业区域内所属乡镇10千伏及以下配网设备现场巡检维护、故障抢修、工程验收等工作; 0.4千伏及以下客户用电检查、反窃电、抄表、收费、计量装拆、用电信息采集运行维护、优质服务等工作。 基本可以总结为,只要线路不出故障,工作就很轻松。而电网的供电可靠性与90年代已经不可同日而语,现在的输电线路很少出故障。很多供电所的上班时间是朝八晚五且双休(具体上班时间要看所里的安排,不同地区供电所的上班时间有所不同),工作非常稳定。因而工作强度较小,适合一边工作,一边在自家做点创业项目的同学。
04 报考条件相对没那么高 有不少小伙伴都想进薪资待遇更高一些的国家电网,但是国家电网要求学历最低是本科,而且国网待遇好的同时竞争也大,在网审时一些差的本科院校很可能会被刷下来。 而湘能农电除了长沙地区非电工类专业学历要求本科及以上,其他地区(专业)均要求专科及以上,专科院校毕业或者本科院校相对比较差的应届毕业生几乎没有进入国家电网的可能性。
如果这些同学想从事电力工作的话,作为国网湖南省电力有限公司各市州供电公司所属集体企业性质的湘能供电服务公司无疑是最好的选择。05 员工业余生活丰富


除了日常工作之外,不少供电所还会组织爱老敬老、亲子活动等活动来丰富员工们的生活,让员工们在工作之余有所放松。 综合来看,湘能农电可以说是湖南小伙伴很好的工作选择了。06 那么怎样才能进入湖南湘能农电服务公司呢? 下面来给大家分析一下湖南湘能【电工类】招聘考试,笔试都考些什么内容~ 笔试分为两部分,其中电工类专业知识占60%,公共与行业知识占40%。
电工类专业知识主要考六大科目:《电力生产常识》、《电工技术基础》、《电力系统分析》、《电力系统继电保护》、《电气设备及主系统》、《高电压技术》,且2023年主要考点较2023年几乎没有变动,较2023年也只有几处变动:《电工技术基础》部分增加了同步电动机的结构、原理及同步/异步电动机的运行特性的考点;《电气设备及主系统》部分增加了10kV变压器的检修与维护的考点;《高电压技术》部分增加了10kV及以下配变电设备外绝缘放电特性的考点。
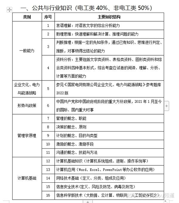
近三年公共与行业知识都是考《一般能力》、《企业文化、 电力与能源战略》、《形势与政策》、《管理学原理》、《计算机基础 》这五大类,2023年的重要考点和2023年几乎一致从2023年开始《管理学原理》部分删除了 决策的依据、激励产生的内因与外因这两个考点,但是增加了激励手段这个考点; 从上面的数据对比分析中我们不难看出,无论是专业知识还是专业知识,主要考点都变化不大,所以2023届的小伙伴可以参照2023年的考纲进行备考哦~备考宝典
如果认准备考,可联系网站客服获取国网考试资料!助你录取率提升90%!
学员评价

推荐阅读: