2024年最新河北农电供服考什么?该如何备考复习?有复习资料题库可以使用吗?
2024-04-24
百战团队

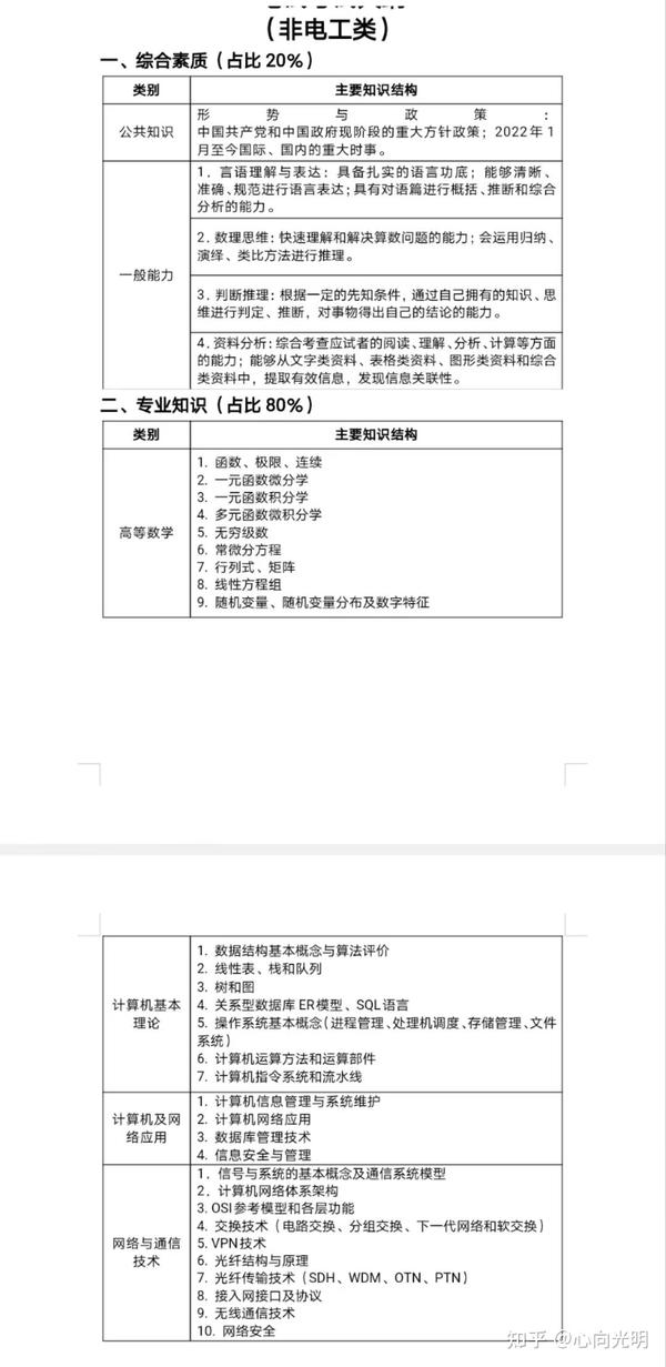
关于考察内容是有明确考纲的,这一点相比于江西等地简直是太良心了!如图,是非电类的考试大纲:
相比于其他省份,特殊点在于考察高数内容,当然考过研的友友们,对于河北农电的高数题可以闭眼拿满分了,小意思。
其他的考纲考点,综合起来就是行测时政和计算机通信知识了,以上内容我都帮大家整理好了,大家有问题可以问,知无不言!!
如果认准备考,可联系网站客服获取国网考试资料!助你录取率提升90%!
学员评价

推荐阅读: