2024年电气类小白如何备考南方电网?

备考首先是要充分了解南网各个单位,南网下面涉及五省加深圳五个供电公司,另外还有超高压以及双调,主要是这七个招聘大户,广州局其实也可以算单独的,其他直属机构也招收少部分人。不同单位的待遇差距也是不小的,多得能到手20多个W,少的可能就七八个W。另外待遇是一回事,电网这份工作大概率意味着是你的终身工作,是离家远一点赚钱多一点,还是无可奈何不想去其他地方就业,待遇可能未必是最重要的。另外就是主网和配网问题,很多人可以非珠主网和珠三角配网,是舍是得因人而异。因此关键的就业抉择要做好。对于南网各单位不了解可以私聊一起交流,当然也有知识盲区,欢迎大家一起交流讨论。
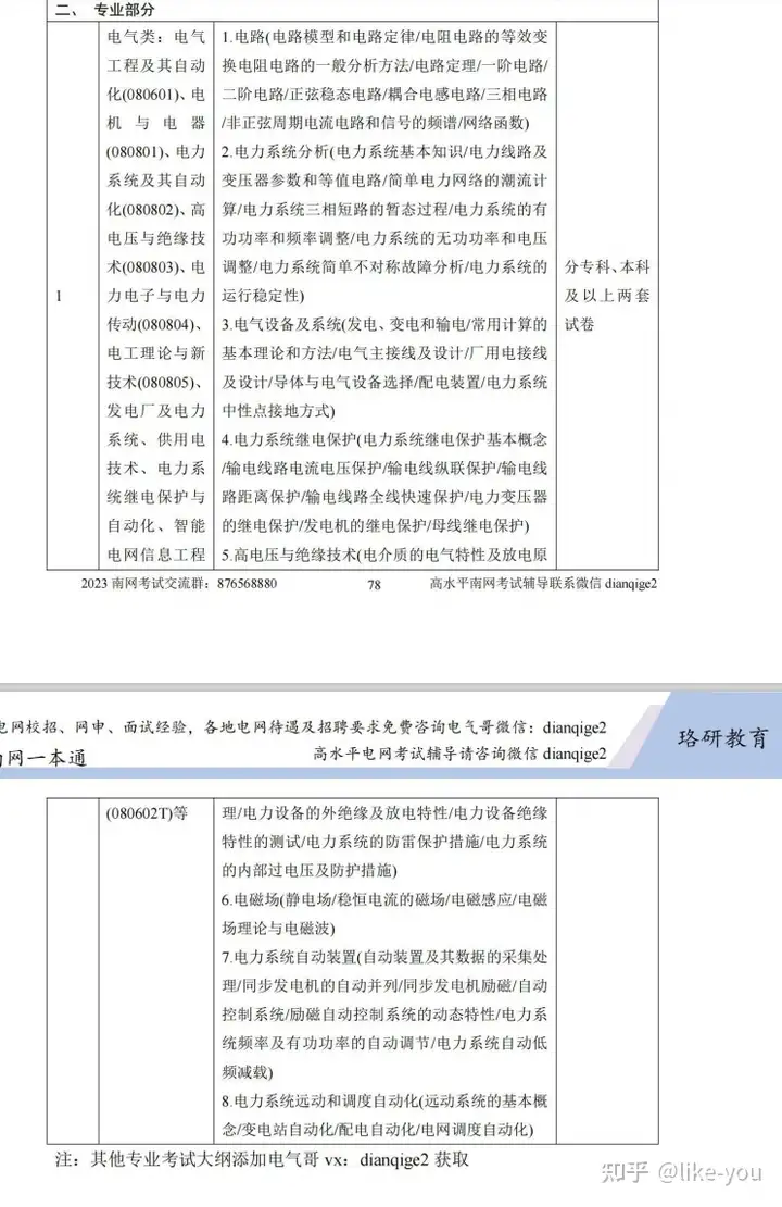
然后是备考。备考方面,今年的考情大概是这样的,今年是第一次南网五省统考,统考的出现意味着以后人事方面上面将会插手越来越多,2021年招聘分配也已经体现出部分端倪了。另外招聘的正规化也意味着南网的笔试比重将会慢慢提高,原来的三七比已经在今年变成五五比了,如果最终向国网靠拢的话,将会变成七三比,主观性较大的面试降低比重将对大部分普通学生越来越友好,但是也意味着笔试复习的时间将要加长。其次是根据南网大纲进行笔试复习,笔试非专业题占比3成,主要涉及行测以及时事、企业文化,专业课部分电气类大纲如下

试卷分为本科及以上、专科两套卷子,目前南网的专科生录取比例应该是远高于国网的,这对很多普通院校的也是好消息,国网以及极度内卷了,南网相对来说进入难度低一点。今天第一次试水笔试统考,难度来说不大,以考察基础知识为主,没有太多需要理解的内容,部分真题如下:
部分参加过的同学表示难度不大,80以上比较轻松,当然都是认真复习过的同学,甚至部分是参加过国网考试的。笔试成绩南网目前是不公布的,电话咨询人资的回答是60分过线,实际上有部分本科学校挺好的裸考秋招连电话都没有收到,个人建议大家还是应该认真准备一下,尤其是普通学校的学生,个人条件普通的话,现在竞争又大,笔试是可以加分的点。笔试完大概一周后就可以陆续收到消息,一般学校好的会先收到电话或者短信通知,告知意向录取或者直接要求邮寄三方,这个过程联系人资比较难,建议最好能加上人资微信,不少收到意向短信的同学最后并没有被录取,以邮寄三方为准。整个南网的录取过程大概持续至春招前,理论上公示之前都有机会。
另外简单对南网几个单位的招聘流程做一下介绍,南网的提前批基本上都是9月、10月才开始的,值得注意的是南网本科生也是可以拿到offer,以前都是去线下各个高校宣讲,现在疫情线下站点不多,会有空中宣讲会。 广东电网秋招先面试再笔试,其他四省都是采取先笔再面的方式。笔试地点一般在各大中心城市都会有考点,面试采取线上线下结合的方式。广西电网面试区内线下,区外采取线上。云南采取线下线上相结合的方式。
如果认准备考,可联系网站客服获取国网考试资料!助你录取率提升90%!
学员评价








推荐阅读: