2023年行测如何从60分到70分?

行测想从60提到70,还是有一定难度的,但是要掌握了一些高效的备考方法,注意一些细节还是很有希望的,下面结合自身的备考经验,在这里做一个合集,希望对你有所帮助!!
行测60分的话,很容易进入平稳期,想要再提升难度比较大。身边有不少小伙伴每年参加国考可能分数都停留在60分左右,而距离进面可能还差个七八分。而这时候我们就一定要改变策略,寻找提分方法。
后浪接下来就直接重点分享如何提分的关键干货啦!!
一、明确提分重点,放在薄弱处以及丢分较多的模块。
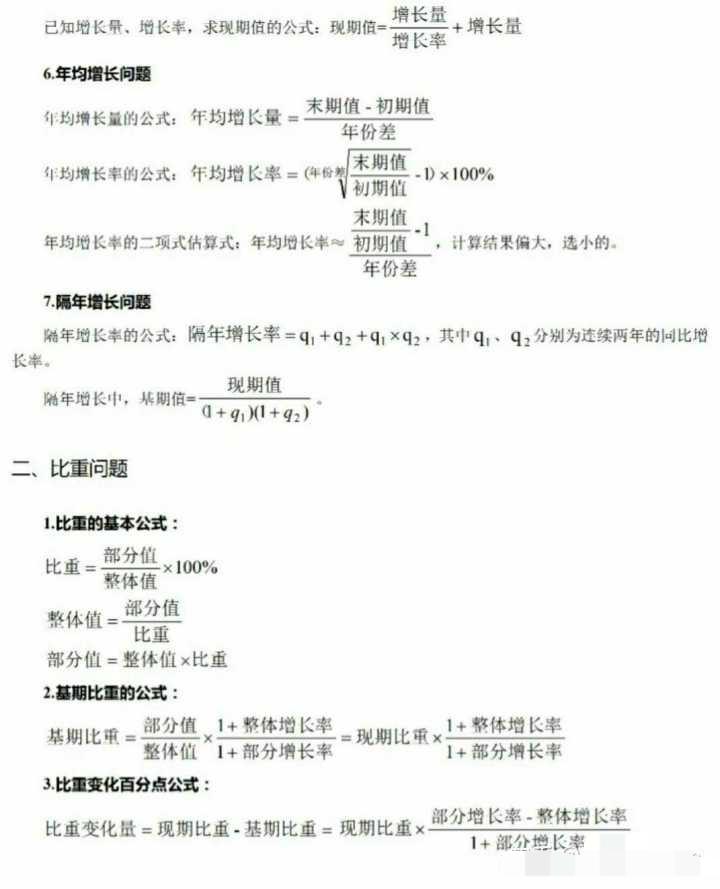
1.资料分析模块。
资料分析模块是非常重要的一个模块,小伙伴们想要上岸的话,尽量把错误率控制在两道题以内。而很多小伙伴可能因为资料分析运算量较大,还有就是材料较多,往往会放在最后一个模块去做。而最后又因为时间比较紧张,考场的氛围比较紧张,导致没有能够静下心来做题。不少小伙伴可能有一大半的题目都没有来得及去看,就不得已交卷了,这时候建议小伙伴首先要把资料分析模块放在中间的模块去做,而不要放在最后去做。还有就是一定要熟练的掌握各种解题技巧,遇到题目之后先审题,然后再结合选项进行精准作答,必要的时候可以利用排除法,还有课上老师分享的一些技巧。
说到这里,直接给小伙伴们上干货,建议看看一起公考新推出的免费课《公考优师领学计划》:蔡金龙领衔清华教研团队精心打造,有金牌导师讲解行测五大模块、十大题型命题特征技巧干货,精准预测当季考点并深入解析。一站式讲解备考应试策略,制定高效复习方案,让你备考少走弯路,跟着规划学习真的很省心。还附赠资料大礼包,含行测常识言语知识梳理、资料数量公式大全、申论复习规划及思维导图等各类干货资料。这样一套 超值免费课,真心建议正在备考公考的小伙伴们不要错过了,点击下方的小卡片就可以到手啦。
资料分析题考查知识点相对比较少,所考查的量主要包括基期量、现期量、增长率、增长量,式子相对简单,这个提分的方法就是熟练运用公式,比如说每个大题的最后一道题难度都比较大,所以建议小伙伴一定要有技巧的去做题。我一般习惯是用选项去验证答案。按照CDAB顺序来一个一个验证。
必背公式~
2.数量关系模块。
其实备考数量关系模块会陷入陷入两种情况,一种就是数学基础比较好,那么做数量关系模块是非常速度的,而且能做的又对又好,对一些基础相对薄弱的小伙伴来说,数量关系就是非常难的难题,那么建议小伙伴不需要做到面面俱到,需要把握其中的简单题目即可,其实数量关系题总的来说是拉不开太大的分差的。所以不管会不会,都不要轻易放弃,还是要重点把握一些简单题,把简单题的分数先拿到。
3.常识判断模块。
现在距离2023国考倒计时还有一个月左右时间,建议小伙伴多多关注一些时政类的信息,然后这主要在于日常的积累,所以想要在短时间内提分难度也是比较大的,我们能做的就是把自己会做的题目尽量做到不丢分,每天带着看一看,多关注关注身边的新闻,都可能作为题目出现。比如说可以关注时政类的微信公众号,每天按时刷一刷微博了解最新的信息,都对于对我们备考大有帮助。每天可以利用半小时的时间多刷一刷题库。
4.言语理解与表达模块。
言语理解的话,小伙伴们首先一定要明确,他并不是阅读理解,而且有些题目可能材料字数比较多,但并非我们做题的时长就要拉长,这时候可以结合题目从材料中选到关键词,在综合结合选项选出正确答案。有些技巧题看似比较难,但小伙伴们一旦做上两三套题,就发现并没有想象中那么难了,所以在最后阶段的话还是能够得到提分的。
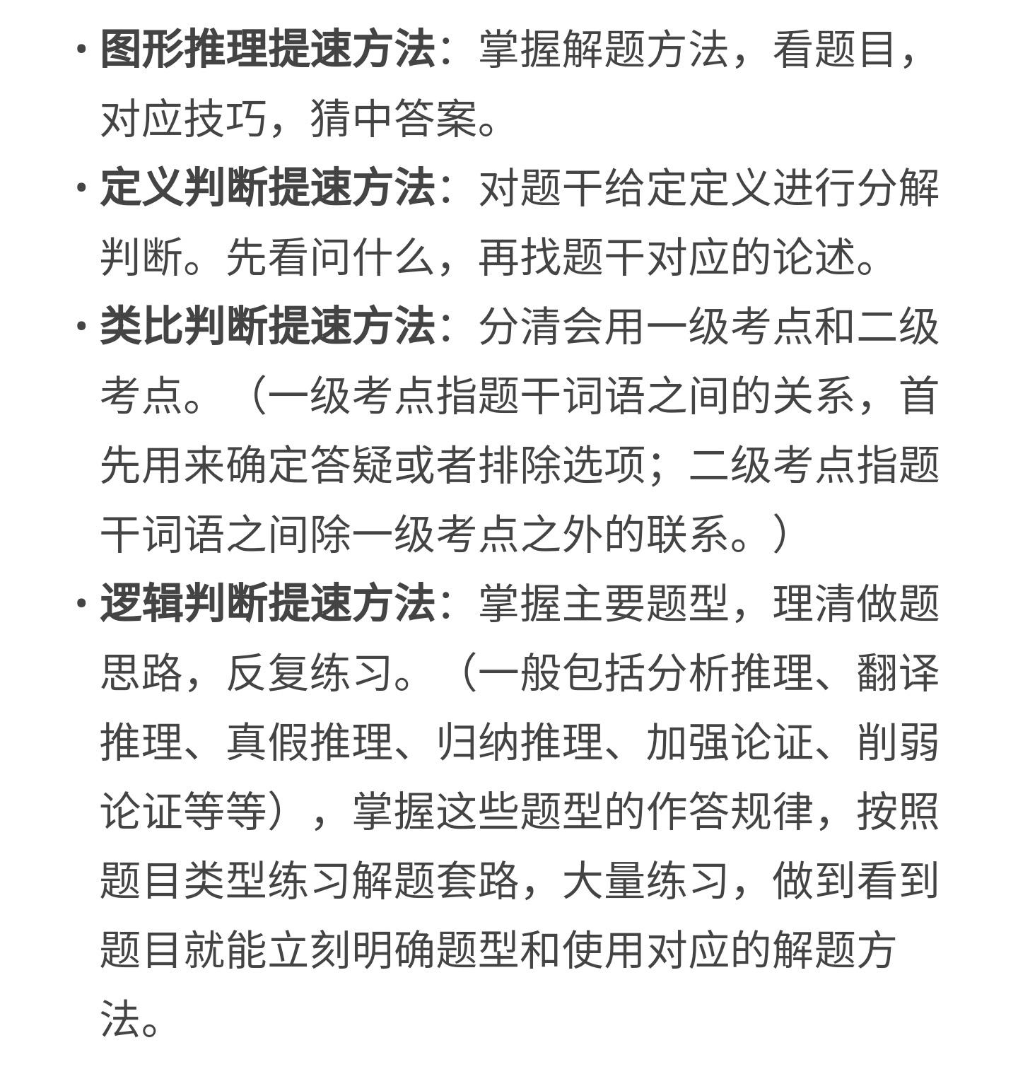
5.逻辑推理模块。
逻辑推理模块有难有易,比如说像是类比推理或者是图片推理题,相对来说做题时间短,更容易拿到分数,而像是逻辑判断题,可能需要计算或者是对比的比较多,那么可能需要更多的时间。做题的时候,建议优先从图形推理和类比推理选一个,文字内容比较少,做起来比较快,第三对于定义判断和逻辑推理可以置后做。记得千万不要恋战,遇到不会的题目赶紧随便选一个,继续下一道题。
所以行测做题的宗旨就是在有限的时间内答对更多的题目。
二、考场上的临机应变也能帮助我们多得3-5分
很多小伙伴认为,在考场上就很难得到提分了,但是实际上遇到有效的取舍,还有自己能够临机应变,其实也能够多得3到5分。
1.学会适时放弃是智慧之选,考试多得3-5分。
如果遇到题目毫无头绪的,花五秒去蒙一个,如果遇到模棱两可的题目,花三十秒有依据的去蒙,选择答案最全面的,进行取舍的标准就是性价比之争,把时间放在自己擅长的模块。最后十分钟你的有效取舍,多得5分也不是不可能。
2.行测做题速度有时比正确性更重要,避免不必要失分。
比如平时做题时,尤其是言语理解题,可以随手画出关键词、圈出起承转合词、快速找出中心句,这样有时候不需要1分钟就能够选出答案。
3.合理安排做题顺序,再增3-5分。
60分想提升到65-70就是比较困难的事,做题的顺序就显得非常关键,把自己有把握的题目放在前面去做,把自己相对比较难以把握的题目放在后面去做。
个人做题建议:常识判断-言语理解与表达-资料分析-逻辑推理-数量关系。
总的来说,行测想要提分,一方面要有针对性的查缺补漏,在自己的薄弱环节多花功夫,另一方面,就要在考场上学会灵机应变,提高做题速度。提分还是很有希望的。当前的重点小伙伴们还是要放在笔试备考上。跟着资料学习真的很省心。比如上文提到的超值免费课,有金牌讲师对行测申论的纯干货讲解,公考小白和老司机都适用,看一看会收获很多。点击下方的小卡片即可解锁~
最后再嘱咐小伙伴儿一点,备考过程中不在于拉长战线,而在于提高备考效率,掌握更多的解题技巧才是关键,多听课,备考更高效,机会是留给有准备的人。加油!!
学员评价

推荐阅读:
- 2023年公务员的你,中了五百万,会辞职么?
- 2023年22届应届本科生,考研调剂和高中教师编制如何选择?
- 2023年曾经的你能送给现在23考研的我一段话吗?
- 2023年银行工作半年,想裸辞,可以吗?
- 2023年现在大三下,想备考公务员和选调,不知道该怎么准备,用
- 2023年公务员考试什么资料比较适合?
- 2023年宁河区教招面试通知!各区面试时间及总成绩公布时间汇总
- 2023年公务员考试,行测如何有效刷题?
- 2023年关于考研,可以给学弟学妹一些忠告吗?
- 2023年体制里面一眼望到头了怎么办?
- 2023年天津教招笔试考情分析!教综分量较重!2022年只三个区单
- 2023年非全日制本科 没有学位证 可以考编或者考公吗?
- 2023年做了8年的基层公务员,没有得到提拔,看到一起的同事都
- 2023年女生 27 岁考研是否值得?
- 2023年811人!不限专业,有编制!天津教招不限专业总汇,幼儿岗
- 2023年据说现在体制内对于公务员的管理越来越严格,那是不是公
- 2023年生物信息专业我在准备考研,但是家里人现在劝我考公务员
- 2023年考研失利,感觉世界、生活不值得,也没有什么牵挂的了,
- 2023年因为不考公务员,母亲以泪洗面,父亲痛骂考个名校还不如
- 2023年哪位辅导老师的申论讲的好些?
- 2024年最新消息!23国网二批各省份招聘计划出炉!
- 2024年最新!国家电网招聘7335人!湖北425人
- 2024年最新!备受国网青睐招录400+的电力院校,22届毕业生就业去
- 2024年主动作为、多措并举――国网武汉供电公司全力推动“稳就
- 2024年重要!今年的国家电网招聘,符合这些条件才能报名
- 2024年重磅解读:国家电网2024招聘的第一步、第二步、第三步…
- 2024年这个最大规模的国企招聘,你有两次机会可以进入!
- 2024年招聘贫困农民工 国家电网计划提供1万个岗位
- 2024年招聘!湖北电网招425人、湖北理工学院招5人
- 2024年再添“500+”岗位,国网湖北电力助力高校毕业生“稳就业
- 2024年易电解读:入职供电服务公司后待遇如何?发展前景怎么样
- 2024年襄阳市三新供电服务有限公司供电服务员工社会化招聘公告
- 2024年先人一步入国网!国家电网优先条件汇总
- 2024年喜讯!国家电网又有13家单位招聘!
- 2024年无领导面试――电网校园招聘