2023年现在距离省考就剩一个多月了,还能来得及学习吗?

努力搏一搏,来得及!2023多省联考一步步临近,所以当下重点还是要把握住省考的机会。如果你卯足了劲,拼命学,努力补,上岸还是非常有希望的!!
那么一个多月的时间,我们怎么开始复习呢?
第一,先刷一套真题试试水。限时来做,看看自己的基础如何,看看自己在行测和申论哪些模块比较薄弱,从而对自己有一个基本的认知。可以自己买真题卷,同时也可以通过线上的题库来刷。刷题的话一定要把近三到五年的省考真题卷必做,还有今年的真题卷也一定要好好的做一做。
第二,多咨询,积累经验。咨询他们的复习技巧与上岸经验,听听别人怎么说省考,比如哪些地方容易提分,比如是否报班更容易上岸。像是我当时备考公务员也咨询了很多小伙伴,他们也分享了很多的意见建议和我,比如说一定要重点放在笔试,笔试如果考的分数比较高,在整体考试中是比较占优势的。
第三,制定复习计划,并确定报班与否。报班,一方面可以节省制定复习计划的时间,因为他们已经安排好学习课程表;另一方面,可以通过讲课的方式让你短时间内get解题技巧,提高学习效率,作为过来人,尤其是对于缺乏公考经验的,还是比较推荐报个班的,因为行测的技巧性非常强,掌握技巧能提高解题速度,不报班纯自学,我尝试过,效率低,提分慢。所以还是有必要报个班踏踏实实的学。所以还是有必要报个班踏踏实实的学,线上班即可,性价比高,备考自由度高。
说到这里,直接推荐给小伙伴们一个蔡金龙领衔清华团队教研的良心课《公考优师领学计划》,讲练测结合快速帮你掌握知识点,还会附赠资料大礼包,含行测常识言语知识梳理、资料数量公式大全、申论复习规划及思维导图等各类干货资料。非常适合短期备考的小伙伴儿。课程中一站式讲解行测申论解题技巧,方法技巧拿过来直接练,快速提高刷题效率,助力短期高效备考。还有专业的考点预测,可以帮助我们轻松应对考前冲刺。建议小伙伴儿都来听一下,真的会很有收获。点击下方的小卡片就可以到手啦。
建议分三个阶段开始复习:
第一阶段:基础复习2周(打基础、学技巧)
本阶段主要就是打基础,通过学习捕捉行测和申论的解题技巧,同时找自己的短板,听不懂的地方可以多听几次。听课还是非常关键的,在备考初期可能觉得一些技巧性的题目听了就会,但是做题依然不会的情况,但是不要慌,前期可以通过技巧来套题,但是题目做多以后看到题目自然就想到技巧,这是一个慢慢提升的过程,一个月的时间是足够的。
关于行测的复习,毕竟复习时间有限,我们复习就要有侧重点,有所取舍。行测考的是速度与正确率,所以并不是要求我们做完所有的题,但是要在有限的时间内答对更多的题才是关键。其实行测考试本身就是一场取舍战,要有稳住才能考高分。
比如常识模块,分值比较低,建议小伙伴可以直接刷题库。考前可以多关注关注时政。
数量关系模块,根据自己的数学基础,如果基础很好,建议重点突破一下,如果基础一般,就把握一些简单题即可,不需要花费太多的时间。
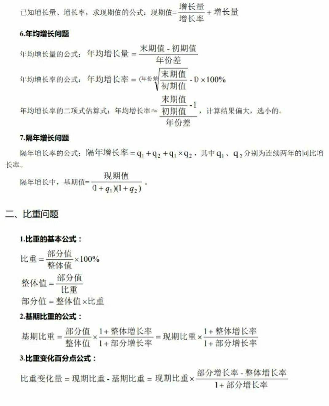
其余三个模块就是我们在基础复习阶段要着重学习的,言语理解模块高频词汇的掌握也很重要。比如掌握资料分析的解题技巧,比如截位直除、微笑公式、混合增长率秒杀技能等,判断推理模块也是如此,掌握解题技巧。上图~
申论的复习,也不能忽视,从基础复习阶段去了解申论的题型,去了解如何审题、如何答题等。
第二阶段:专项突破1周(补劣势、狂刷题)
本阶段主要就是题海战术,通过大量刷题,提高解题速度和正确率,同时要开始尝试做套题,一定要计时,申论一定要勤写。第二个阶段是主要就是刷题,申论的复习在这一个阶段也不能落下,申论在于积累。比如申论在于精,不在于量,在于。我们的答案越贴近,材料分数越高,同时也要坚持多看时政新闻、多刷人民日报、新华社等app,不断地紧跟时政热点。
第三阶段:冲刺复习1周(刷错题、最后复盘)
最后阶段的话,就把之前所做的错题全部过一遍,然后再把之前的解题技巧全部复盘一遍,最后再做完整的一套真题卷,合理的安排好答题顺序和李楠安排好答题时间,做好最后的冲刺即可。
第四,掌握答题套路,抓住重点。
比如行测五大模板提取技巧:
资料分析、言语理解、判断推理;是最容易提分的,掌握技巧,大量练习,勤于总结,所以是复习的重点。最后阶段的话,还是把时间放在自己有把握的模块上,数量关系可以适当的放弃一些题目。
省考准备本身就是一个坚持的过程,一个月的时间虽然不长,但是只要拼尽全力,用心准备,一切皆有可能。另外复习的时候跟着冲刺课学还是很省心的,比如上文提到的超值免费课,有金牌讲师对行测申论的纯干货讲解,公考小白和老司机都适用,看一看会收获很多。点击下方的小卡片即可解锁~
最后再嘱咐小伙伴儿一点,备考过程中不在于拉长战线,而在于提高备考效率,掌握更多的解题技巧才是关键,多听课,备考更高效,机会是留给有准备的人。加油!!
学员评价

推荐阅读:
- 2023年银行工作半年,想裸辞,可以吗?
- 2023年曾经的你能送给现在23考研的我一段话吗?
- 2023年公务员考试什么资料比较适合?
- 2023年宁河区教招面试通知!各区面试时间及总成绩公布时间汇总
- 2023年因为不考公务员,母亲以泪洗面,父亲痛骂考个名校还不如
- 2023年女生 27 岁考研是否值得?
- 2023年天津教招笔试考情分析!教综分量较重!2022年只三个区单
- 2023年哪位辅导老师的申论讲的好些?
- 2023年811人!不限专业,有编制!天津教招不限专业总汇,幼儿岗
- 2023年考研失利,感觉世界、生活不值得,也没有什么牵挂的了,
- 2023年非全日制本科 没有学位证 可以考编或者考公吗?
- 2023年关于考研,可以给学弟学妹一些忠告吗?
- 2023年据说现在体制内对于公务员的管理越来越严格,那是不是公
- 2023年生物信息专业我在准备考研,但是家里人现在劝我考公务员
- 2023年公务员的你,中了五百万,会辞职么?
- 2023年现在大三下,想备考公务员和选调,不知道该怎么准备,用
- 2023年做了8年的基层公务员,没有得到提拔,看到一起的同事都
- 2023年公务员考试,行测如何有效刷题?
- 2023年体制里面一眼望到头了怎么办?
- 2023年22届应届本科生,考研调剂和高中教师编制如何选择?
- 2024年最新消息!23国网二批各省份招聘计划出炉!
- 2024年最新!国家电网招聘7335人!湖北425人
- 2024年最新!备受国网青睐招录400+的电力院校,22届毕业生就业去
- 2024年主动作为、多措并举――国网武汉供电公司全力推动“稳就
- 2024年重要!今年的国家电网招聘,符合这些条件才能报名
- 2024年重磅解读:国家电网2024招聘的第一步、第二步、第三步…
- 2024年这个最大规模的国企招聘,你有两次机会可以进入!
- 2024年招聘贫困农民工 国家电网计划提供1万个岗位
- 2024年招聘!湖北电网招425人、湖北理工学院招5人
- 2024年再添“500+”岗位,国网湖北电力助力高校毕业生“稳就业
- 2024年易电解读:入职供电服务公司后待遇如何?发展前景怎么样
- 2024年襄阳市三新供电服务有限公司供电服务员工社会化招聘公告
- 2024年先人一步入国网!国家电网优先条件汇总
- 2024年喜讯!国家电网又有13家单位招聘!
- 2024年无领导面试――电网校园招聘