2023年近期!天津益中学校招聘教师!河北、河东区等事业单位及高校招聘
2023-09-04
百战团队

天津益中学校始建于1998年,现坐落于天津市和平区同安道13号。
2023年招聘中学教师共9人,年龄35周岁以下,全日制普通高等院校本科及以上学历,具有相应学科教师资格证书。
本次招聘是没有编制的,但是年龄本科35周岁以下,编制要求本科30周岁以下,超过年龄的,可以报名天津益中学校招聘,学校比较不错。
招聘计划:
语文1人、物理1人、生物1人、政治2人、历史2人、地理1人、体育1人。
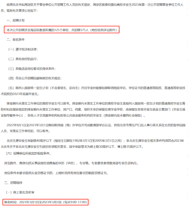
另外,近期关于教师招聘,北京海淀区也发布了公告,有兴趣的同学可以搜索一下~
3月1号开始报名
事业单位及高校招聘
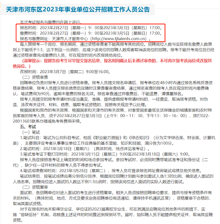
天津河北区、河东区、和平区分别发布了事业单位招聘公告!
河北区3月3号报名,河东区2月27号报名,和平区3月1号报名,备考事业单位的考试要整理好各区报名时间,不要遗漏遗忘,毕竟多一个就多一份上岸希望!
2023年天津现代职业技术学院公开招聘实施方案
天津现代职业技术学院招聘11人!明天周一开始报名!
祝考编人2023年顺利!
学员评价

推荐阅读: