2023年教师资格证面试评分标准是什么?清楚了解这些,面试一次过!

马上要出教师资格证考试的成绩了,现在教资合格是有通过率限制的,而今年教资的竞争力相对于往年,无疑是非常大的,上半年的笔试一直延期到了10月底,很多考生都在等考试。而且,教师招聘的新政策“先上岗,后考证”,很多已经上岸的同学肯定有势必要考过的决心!
笔试考试已经过去,过几天就可以查成绩了,而想拿到教师资格证这才是刚刚开始,有很多同学,又会“卡”在面试上,今天老师就给大家讲解一下,考官的构成以及评分标准。
考官的构成
- 第一层核心考官:教研室主任、优秀教师、本学科专业教师
考核要点排序
1.教学内容中知识点讲解是否正确、表述是否清晰、逻辑是否严密。
2.教学重、难点是否突出、详略是否得当。
3.教学方法是否符合本学科的特点和学生的认知特点。
4.深广度是否适宜学生的年龄段。
5.与本学科相关的教学基本功的细节考察(比如,动作示范、要领讲解是否正确)。
- 第二层考官:其它学科、专业教师、优秀教师、教研室主任
考核要点排序
1.教学方法是否符合教育部倡导的以学生为主体的教育理念。
2.教学程序是否合理,过渡是否自然顺畅。
3.语言、体态、板书等教学基本功是否符合基本要求。
- 第三层考官:教育主管部门领导、学校领导、教务人员
考核要点排序
1.站在讲台上的教学状态是否自信、亲和、有活力。
2.语言是否流畅,体态是否自然,板书是否美观。
3.知识讲解是否清晰,教学方法是否得当。
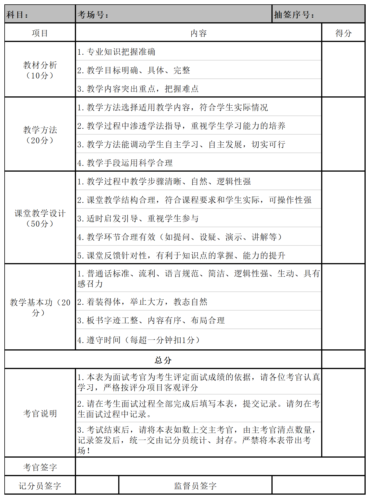
评分标准
评分一般分为四部分
1、教材分析:这部分占分10分左右,看你的教学目标是否明确;
2、教学方法:主要能体现在你的课堂气氛上,教学过程中,渗透学法的指导,占20分左右;
3、课堂教学设计:这部分占比最高,一般占50分左右,考察教学步骤是否清晰,逻辑自洽、合理,有无让学生参与,等等;
4、教学基本功:基本功主要是看面试时 普通话、着装、板书,占分20左右。
这些评分标准你知道了吗?祝同学们顺利,早日拿证!
学员评价

推荐阅读: