2023年本科学校很垃圾,考公务员会受影响?
2023-09-02
百战团队

不一定会受影响,具体得看你考的是什么类型的公务员。要想弄清楚这个问题,得首先弄清楚公务员考试的类型。
目前,公务员考试主要分三种:国考、省考、选调生(又分为定向选调生和普通选调生)。
一、国考
国考,在报名和笔试阶段对学校没有任何要求,只要符合基本的学历、学位、专业及其他的要求,无论是清华北大、还是三本都可以报考。但是在面试阶段,需要分两种情况看待。
1.部委及其省级直属机构
在面试阶段,虽然没有明文要求,但是部委及其省级直属机构都有比较明显的名校情结,尤其是部委机关,同等条件下,在面试阶段名校生占有较大优势。
2.地市级以下机构
这一类岗位对学校档次没有任何的要求,也基本不存在学历和学校歧视等潜规则,总体上能够做到公平公正。
二、省考
和国考一样,在报名和笔试阶段对学校没有任何要求,只要符合基本的学历、学位、专业及其他的要求,无论是清华北大、还是三本都可以报考。但是在面试阶段,需要分两种情况看待。
1.北京和上海市考
北京和上海市考,在面试阶段的组织形式与国考部委一样,同等条件下,名校生占有一定优势。
2.其他省考
除上海和北京之外的其他省考,无论是笔试还是面试,都绝对公平公正,不问出身,只看成绩。
三、定向选调生
与国考和省考不同的是,定向选调生在报名环节就对毕业院校有明确要求,一般情况下,各省定向选调生都有一个目标院校名单,只有在名单之内的学校才有报名资格,而这些学校绝大多数都是985或211高校。
随便举个例子,比如浙江省2022年选调生考试:
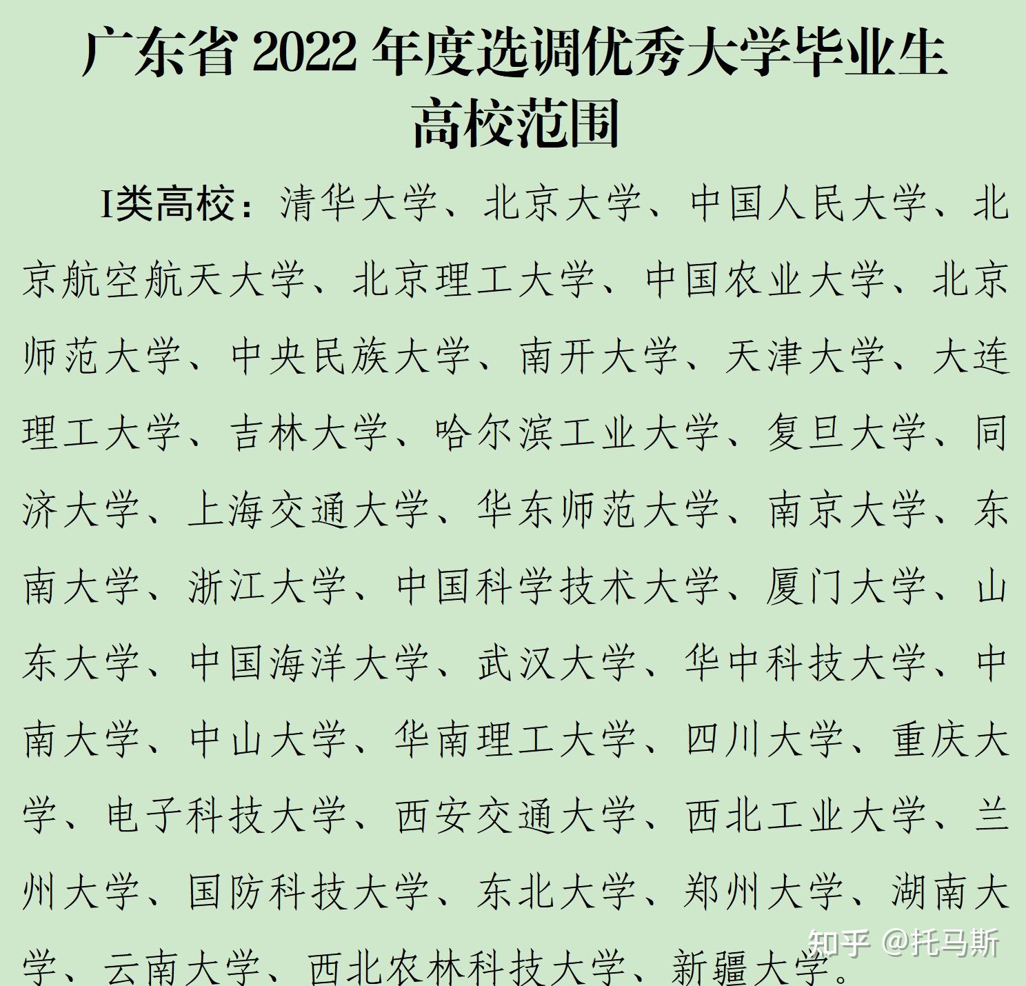
再比如广东省2022年选调生考试一类高校:
四、普通选调生
普通选调生一般对学校没有要求,比如2022年河南省普通选调生:
再比如2022年河北省普通选调生:
所以,关于本科学校档次对考公务员的影响,不能一概而论,大多数情况下不受影响,但是在个别情况下,确实有一定影响。
如果有关于公务员、事业单位、选调生、军队文职考试,职业规划等个性化问题,欢迎1 V 1咨询:
托马斯
991 次咨询
5.0
随机文章
- 2023年关于考研,可以给学弟学妹一些忠告吗?
- 2023年公务员的你,中了五百万,会辞职么?
- 2023年公务员考试什么资料比较适合?
- 2023年非全日制本科 没有学位证 可以考编或者考公吗?
- 2023年宁河区教招面试通知!各区面试时间及总成绩公布时间汇总
- 2023年因为不考公务员,母亲以泪洗面,父亲痛骂考个名校还不如
- 2023年22届应届本科生,考研调剂和高中教师编制如何选择?
- 2023年现在大三下,想备考公务员和选调,不知道该怎么准备,用
- 2023年考研失利,感觉世界、生活不值得,也没有什么牵挂的了,
- 2023年据说现在体制内对于公务员的管理越来越严格,那是不是公
- 2023年生物信息专业我在准备考研,但是家里人现在劝我考公务员
- 2023年哪位辅导老师的申论讲的好些?
- 2023年曾经的你能送给现在23考研的我一段话吗?
- 2023年公务员考试,行测如何有效刷题?
- 2023年做了8年的基层公务员,没有得到提拔,看到一起的同事都
- 2023年天津教招笔试考情分析!教综分量较重!2022年只三个区单
- 2023年女生 27 岁考研是否值得?
- 2023年银行工作半年,想裸辞,可以吗?
- 2023年811人!不限专业,有编制!天津教招不限专业总汇,幼儿岗
- 2023年体制里面一眼望到头了怎么办?
最新文章
- 2024年最新消息!23国网二批各省份招聘计划出炉!
- 2024年最新!国家电网招聘7335人!湖北425人
- 2024年最新!备受国网青睐招录400+的电力院校,22届毕业生就业去
- 2024年主动作为、多措并举――国网武汉供电公司全力推动“稳就
- 2024年重要!今年的国家电网招聘,符合这些条件才能报名
- 2024年重磅解读:国家电网2024招聘的第一步、第二步、第三步…
- 2024年这个最大规模的国企招聘,你有两次机会可以进入!
- 2024年招聘贫困农民工 国家电网计划提供1万个岗位
- 2024年招聘!湖北电网招425人、湖北理工学院招5人
- 2024年再添“500+”岗位,国网湖北电力助力高校毕业生“稳就业
- 2024年易电解读:入职供电服务公司后待遇如何?发展前景怎么样
- 2024年襄阳市三新供电服务有限公司供电服务员工社会化招聘公告
- 2024年先人一步入国网!国家电网优先条件汇总
- 2024年喜讯!国家电网又有13家单位招聘!
- 2024年无领导面试――电网校园招聘
长按复制 takepay 加微信!