2023年如何评价2021年广西定向选调?

继分析完甘肃、内蒙古、江西、天津、陕西、黑龙江定向选调之后,再来分析一下广西定向选调。总体做个评价:大坑。
1.选调院校。总共50所院校,分成了8个考区。总体来说,基本涵盖了双一流院校,附加一些专业类强的对口学校。
北京考区:北京大学,清华大学,中国人民大学,北京航空航天大学,北京理工大学,北京师范大学,中央民族大学,北京外国语大学;中央财经大学,中国农业大学,对外经济贸易大学,北京中医药大学,中国政法大学,北京交通大学,南开大学,天津大学;中国海洋大学,山东大学;
长春考区:哈尔滨工业大学、吉林大学、东北大学、大连理工大学;
上海考区:复旦大学、同济大学、上海交通大学、华东师范大学、上海财政大学、南京大学、东南大学、南京审计大学、浙江大学;
武汉考区:中国科学技术大学、武汉大学、华中科技大学、
广州考区:中山大学、华南理工大学、厦门大学;
长沙考区:中南财经政法大学、湖南大学、中南大学、国防科技大学;
成都考区:重庆大学、兰州大学、西安交通大学、西北工业大学、西北农林科技大学、四川大学、电子科技大学、西南财政大学;
南宁考区:广西大学。
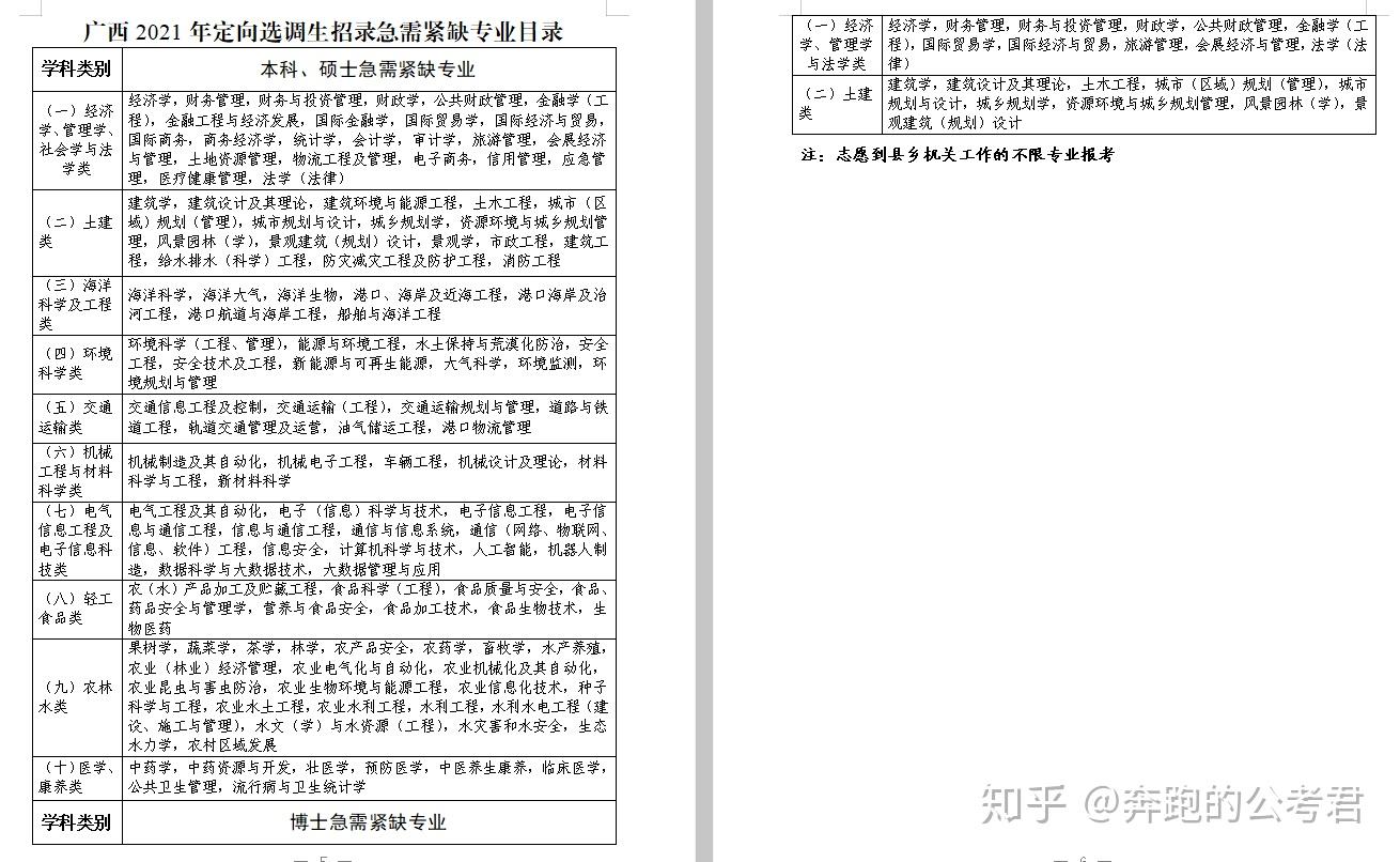
2.专业限制(学生干部有特权)。有的学校限制了专业,有的限制了紧缺专业,以西财为例,经济、财政、金融、统计、会计、财务管理专业2021年应届毕业生;复旦大学没限制具体专业(以紧缺专业为准),具体专业限制情况,大家还需看一下本校的公告。
符合广西2021年定向招录选调生急需紧缺专业或现就读高校国家一流建设学科相关专业,其中法学专业的须获得国家法律职业资格证书(A证)(已参加2021年国家统一法律职业资格考试的报考人员,在签约时须提供成绩合格证明);校级学生会(研究生会、社团联合会)主席、副主席、各部部长、副部长,校团委副书记、各部部长、副部长,院系学生会(研究生会)主席、副主席、团委副书记,校级社团主要负责人可不限专业报考。志愿到县乡机关工作的不限专业报考。
3.时间。从现在开始,报名截止时间为2020年11月25日。笔试时间为2020年12月19日。面试时间未公布,考生可于2021年1月上旬登录八桂先锋网的广西选调生报名系统查询本人考试成绩。
总体来说,时间还是比较充足的即使从现在开始准备,还有一个半月,足够复习了。其他省份的定选,一般都是给一个月的时间,之前做了个黑龙江定选解读,从公告到考试半个月。
4.考试内容。考试分为笔试和面试,笔试科目为《申论》、《行政职业能力测验》,每科分值100分。很少能看到考申论和行测的定向选调了。现在出公告的省份,考试内容都是综合能力测试,以行测为主,附加个作文等。广西这个考试方式还是挺好的,可以让同学们无缝隙链接国考。
5.培养。选调生由广西自治区党委组织部根据培养要求、用人单位需求并结合个人意愿统筹安排到各级党政机关工作。符合急需紧缺专业要求的毕业生优先安排在市级以上党政机关。对少数民族的优秀毕业生,在同等条件下优先录用。选调生到岗后按有关规定安排到基层培养锻炼。
说句心里话,这培养方式真的很模糊,参考价值不大,很多同学完全没有选择的余地,最后被分到偏远地区,报名志愿形同虚设。我找了一下去年参加广西定选的消息,心里拔凉拔凉的,供大家参考。
我本硕985,五个志愿一个都没有去成,因为服从调剂,直接被送回生源地,重点是我的志愿里面都没写生源地。外地人分配的单位比大多数本地人好,很多本地人都被送回生源地,如果你的生源地不是南桂柳,就不要奢求去这些城市了,还有就算生源地是南桂柳,也有可能被分去防城港北海,无论你是清北复交浙。区直以及南桂柳里面外地人比例居多,欢迎各位非广西户籍考生参加广西选调,本地人请三思。本地人基本不用填志愿,回生源地便可,因为写了也不会参考的。
看到这,大家应该就明白为什么会写的这么模糊了。本次招考并没有给出招考人数(大概率是给各个学校限定了一定的名额,同江西定选),也没给出具体岗位,分配和培养的介绍还这么模糊,薪资待遇补贴等一概没有。看一下最近疯狂被吐槽的江西选调吧,转正定级后的选调生给予一次性安家费补助,其中博士研究生每人8万元、硕士研究生每人5万元、本科生每人2万元。分配到市、县的选调生,可享受当地人才引进的相关优惠政策。
这公告真的一点诚意都没有,大家关心的几个点,公告全没提到,即使说了一点,也是非常模糊,并没有给出确切的答复,说真的,这公告真的没什么重点。比起其他省份,该公告真的不太用心,我实在从公告中找不出重要内容,只能翻一下往年的情况,而往年的刚好很坑,今年大概率延续。
最后给个建议吧,想要回乡的同学和外地的同学可以尝试一下,如果没有浓重的家乡情节,可以考虑一下别的省份的定选。 之前有在一起公考培训的朋友,考上了浙江的定选,还是比较香的,沿海地区的定选都可以试一下,内蒙的也很香。
最后大家可以看一下隔壁四川的定选,也挺好。
学员评价

推荐阅读:
- 2023年非全日制本科 没有学位证 可以考编或者考公吗?
- 2023年现在大三下,想备考公务员和选调,不知道该怎么准备,用
- 2023年宁河区教招面试通知!各区面试时间及总成绩公布时间汇总
- 2023年公务员考试什么资料比较适合?
- 2023年曾经的你能送给现在23考研的我一段话吗?
- 2023年因为不考公务员,母亲以泪洗面,父亲痛骂考个名校还不如
- 2023年做了8年的基层公务员,没有得到提拔,看到一起的同事都
- 2023年811人!不限专业,有编制!天津教招不限专业总汇,幼儿岗
- 2023年女生 27 岁考研是否值得?
- 2023年考研失利,感觉世界、生活不值得,也没有什么牵挂的了,
- 2023年据说现在体制内对于公务员的管理越来越严格,那是不是公
- 2023年公务员的你,中了五百万,会辞职么?
- 2023年公务员考试,行测如何有效刷题?
- 2023年体制里面一眼望到头了怎么办?
- 2023年生物信息专业我在准备考研,但是家里人现在劝我考公务员
- 2023年银行工作半年,想裸辞,可以吗?
- 2023年关于考研,可以给学弟学妹一些忠告吗?
- 2023年22届应届本科生,考研调剂和高中教师编制如何选择?
- 2023年天津教招笔试考情分析!教综分量较重!2022年只三个区单
- 2023年哪位辅导老师的申论讲的好些?
- 2024年最新消息!23国网二批各省份招聘计划出炉!
- 2024年最新!国家电网招聘7335人!湖北425人
- 2024年最新!备受国网青睐招录400+的电力院校,22届毕业生就业去
- 2024年主动作为、多措并举――国网武汉供电公司全力推动“稳就
- 2024年重要!今年的国家电网招聘,符合这些条件才能报名
- 2024年重磅解读:国家电网2024招聘的第一步、第二步、第三步…
- 2024年这个最大规模的国企招聘,你有两次机会可以进入!
- 2024年招聘贫困农民工 国家电网计划提供1万个岗位
- 2024年招聘!湖北电网招425人、湖北理工学院招5人
- 2024年再添“500+”岗位,国网湖北电力助力高校毕业生“稳就业
- 2024年易电解读:入职供电服务公司后待遇如何?发展前景怎么样
- 2024年襄阳市三新供电服务有限公司供电服务员工社会化招聘公告
- 2024年先人一步入国网!国家电网优先条件汇总
- 2024年喜讯!国家电网又有13家单位招聘!
- 2024年无领导面试――电网校园招聘