2023年行测资料分析怎么缩短做题时间?

想要提高资料分析的做题时间,就要摈弃一个死算的思维。
很多人在做资料分析的时候套路就不太对,狠狠的读一遍材料,时间浪费了很久,做题的时候按部就班,一步一步的算,当然,最后正确率也还可以,但是这个过程不太正确。
下面就读题和做题来说一下如何提高资料分析做题效率。
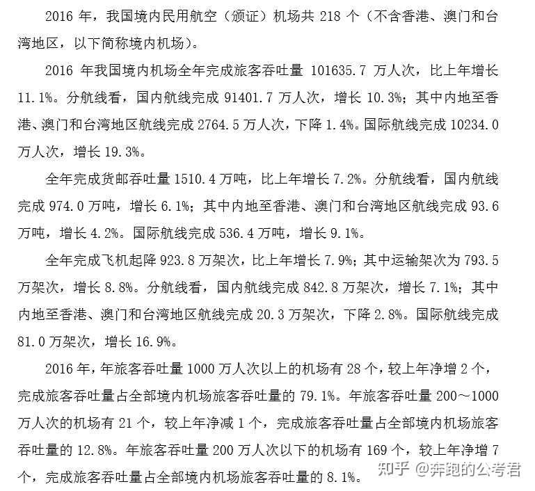
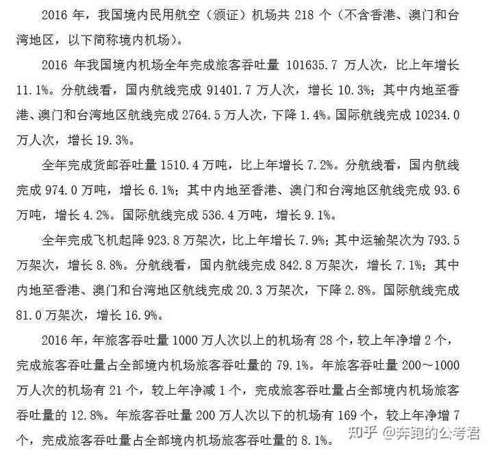
先是读题,拿到一篇材料,尤其是文字材料时,不要着急直接全篇阅读文段,重要的是观察主体结构。以2018年山东省考为例,这一篇几百字的资料,我们并不需要都看,具体需要看时间和名称。第一段:时间 2016 年,我国境内民用航空(颁证)机场数量;第二段:2016 年我国境内机场全年完成旅客吞吐量多少,分航线看,国内航线完成多少,其中内地至香港、澳门和台湾地区航线完成多少,国际航线完成多少;第三段:全年完成货邮吞吐量多少,分航线看,国内航线完成多少,其中内地至香港、澳门和台湾地区航线完成多少,国际航线完成多少;第四段:全年完成飞机起降多少,其中运输架次多少,分航线看,国内航线完成多少,其中内地至香港、澳门和台湾地区航线完成多少,国际航线完成多少……
这样才叫真正的结构阅读,后面的数据都没啥用,把数据全部排除掉之后,剩下的就是结构,也就是所谓的主体。 有些同学可能会觉得浪费很多时间,并不会,反而会节省时间,结构阅读大概30-40秒就可以完成,而省出来的是真正做题时一点一点去找的麻烦。
然后是做题,做题的时候,注意观察问题和选项区别,其实很多题目根本都不需要去计算。直接看就可以选出来答案。比如这道题,判定题型为增长率问题;时间 2016年 1~3 月,表格中已知量。列式:(4846-4904)/4904=-58/4904,结果是负的,可以排除 C、D 项,首位商 1,对应 A 项。这种方法不好,资料分析做的慢,真正原因不是计算的慢,而是写的太多,写出这个式子需要 5~8 秒的时间。首先判定题型为增长率问题,给出现期和基期,现期小,增长率一定是负的,可以排除 C、D 项,现期和基期差距很大,截两位计算,4846 和 4904 相差不大,B 项将近 10%,不可能下降约 10%,与 A 项非常接近;或者 4904 到 4846 下降 50 左右,50/4904,首位商 1,对应 A 项。
如何真正做资料分析:
1.读问题,看时间;
2.判题型,找数据;
3.列式子,先别算;
4.要想快,看选项。
亲测有效,以例子来看,读问题,看时间——2016 年和 2014 年是间隔时间,上升/下降+%;判题型——间隔增长率,找数据——第三产业用电量同比增长 10.0%,增速比上年同期提高 2.1 个百分点;列式子(间隔增长率: 公式:r=r1+r2+r1*r2 )—— r1=10%,r2=10%-2.1%=7.9%,列式即10%+7.9%+△*△=17.9%+△*△;看选项——,△*△<1%,可直接选择B项。
资料分析是拿分大户,下一番功夫是肯定可以提高正确率的,但是有些题目是真的恶心人,一起公考上官影荀老师教的要有一种舍得的心理,120题(至少),120 分钟,还要涂卡,还要呼吸,还要抬头看,每题 1 分钟不到。但是有些题目确实恶心,出题人就是不想让你拿分的,遇到这种题,赶紧跑,一刻也不要停。
学员评价

推荐阅读: