2023年为什么 2022 江苏选调高校名单未覆盖全部 985,反而很多省内高校在列?

本省的高校不给倾斜,指望着其他省份来给倾斜吗......对省内院校照顾不是很正常嘛,目前各省的定向选调基本上都有类似倾斜,说个去年陕西省定向选调的招考院校,共有45所院校,45所高校中政策倾斜力度非常大,除了延安大学,大部分都是985院校,还有针对省内的211院校,比如长安大学、陕西师范等院校。
不过相对于个别省份的个别照顾而言,江苏的政策照顾比较特别,省内院校涵盖了很多,但是大家只关注表面,不要以为省内的很多双非高校就可以报考定向选调了,你看一下岗位表就明白了,省内这些双非院校看似能报考参加定向选调,但实则范围有限,只能报考泰州、盐城、淮安、宿迁、徐州和连云港,剩下的就不用我多说了吧......
选调院校中,17类是永远的神,所有的岗位都可以报考,24类是偶尔的神,356也是看天吃饭,总的来说,全部的招考院校中,只有一二四类院校是想要招考的,之所以把四类院校加进去,其实主要是针对于法院机关,省级和市级法院都有招考。
不过有一说一,江苏选调的岗位表一直都是蛮奇怪的,去年的岗位表极其简单,只是各个地市发布了招考人数,今年的岗位表稍微有一内内提高,至少有了省直单位,虽然只有纪委监委、组织部和高院,但好歹有了省直单位,不过除了组织部之外,剩下的两个单位全部都要法学,所以法学还是永远的神,无论是从省级单位招考还是到市中级法院,都有大量的法学岗位,今年共招考600人(2021年招考55人),其中法学招考55人,其他招考的岗位,大部分都不限制专业。
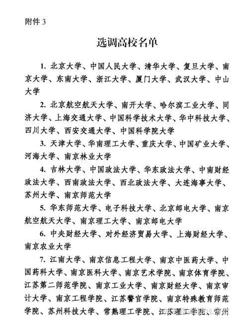
好了,情况简单说完后,来说一下今年和去年公告的主要区别吧,一个是院校的区别,上面也有讲到,去年招考的时候共有72所高校,今年是83所高校,无论是双一流高校还是省内院校都增加了,此外变化最大的便是分类了,去年院校分类只是省内和省外两类,今年则是划分了七类,其中第七类是省内普本,前六类基本上都是双一流高校,光看院校可能看不出道道,看一下招考要求你大概就明白了:优先选调经济金融、信息技术、智能制造、城乡建设、社会治理、生态环境、公共卫生等大类紧缺专业人才。其实第一类怎么样都可以报考,第二类有限制的报考,不过第一二类都是去年招考院校名单里的,这就比较有意思了,或者说范围比去年缩的更窄了。至于从三类到六类,就是根据专业的区分进行招考的而已,就像前面说的4类,主要是法律类院校,自然是想招考法律类学生。 另一个是锻炼上的区别,当然,主要也是由于招考模式的变化,去年考入市县级单位的同学,转正后去基层锻炼两年,如果本身就是镇街的同学,至少需要在镇街待三年,此外还要在村里待两年,今年不太一样,考到省市县单位的同学,转正后去基层锻炼两年,强制要求在村待一年,单位是镇街的同学,锻炼和去年相同,法院的今年特别强调了,要去基层法院锻炼两年,其中去法庭至少一年,不过去法庭其实要比在基层院里舒服一些。
最后说一下去年的考试情况吧,笔试内容为行测和申论,不过是在一张试卷上考的,考试形式和浙江选调差不多,行测60题左右,外加申论两三道题目,不过里面有大作文哈。时间还是比较紧张的,20天左右,好好准备吧,可以听听公开课,比如一起公考,了解一下公务员考试内容,江浙的选调都挺香,珍惜机会。
学员评价

推荐阅读: