2023年如何看待 2023 年江苏定向选调公告?

专业分析定选,带你看透各个省份的定向选调公告。
今年的江苏定选公告发布时间相对于去年来说稍早一些,不过总体来说和去年的也比较相似,公考菌将从以下几个方面带大家看一下江苏定选的情况,当然,话说在前面,江苏定选相对于其他省份来说,岗位设置很不同,但是人家也有资本,就是待遇属于全国前列,所以基本上可以无脑冲。
1.招考人数。今年的江苏定选公告和去年一样,也是和普通选调同一个公告进行发布的,今年江苏选调共招考1139人,其中定向选调招考569人,普通选调招考570人,定向选调是面向的县市区直以上机关(含本级),普通选调就是镇街单位,去年的定向选调招考550人,总的来说,人数稍有上升,不过多的这十几个可以忽略不计。
对于今年的江苏定选来说,人数提高了,上岸的概率更高了一些,所以各位同学一定要好好备考,一定要跟着线上班学习。
2.招考岗位。去年的时候江苏定选是不公布具体的岗位的,不过今年稍有变化,部分岗位写出来了,当然写出来的基本上都是省直机关,去年是没有省直机关的,不过省直机关基本上都是一二类高校,法检系统略有不同,这个待会再说。相对于2021年招考的时候男女岗位各一半来说,今年还是保持了去年的风格,不再限制男女,
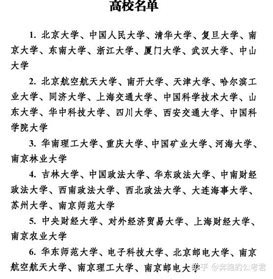
3.招考院校。今年的招考院校也有很大的变化。去年的江苏选调被很多考生吐槽,省内很多高校可以报考定向选调,但是部分985院校却没有参加考试的资格,今年相对于去年来说,学校的范围有部分调整,比如山大,去年山大的毕业生应该深有感触,我堂堂985院校,却没有参加江苏定向选调的机会?今年直接给增加了指标,并且直接进入第二梯队,重视程度还是很高的, 当然可以预见的是,山大的同学会有很有都会报考江苏定选,除此之外就是天津大学,去年的时候天津大学还在第三梯队,很多好的地区好的岗位都没办法报考,今年直接进入第二梯队,省直机关都是可以报考的。
4.考试情况,从10月31日到11月4日,这是报名时间,笔试时间为11月13日,北京、天津、上海、南京、武汉、广州、成都、西安8个城市设置考点。这个不必赘述了,大家比较关心的是考试内容,简单说说去年的考试情况。还是三个小时的考试时间,行测和申论还是算总时间,不是做完一门就收卷,行测是60道题目,题型和数量分布为常识五道,数量十道(其中包括五道数推),判断十五道(包括五道图推和十道逻辑),言语二十五道,资料五道,每道题目都是一分;
至于申论,相对于行测来说,难度稍微低一些,一起公考的老师说过,去年申论一共三道题目,两个小题和一个作文,题型也是一如既往的有意思,第一题是单一题,总结XX的作用;第二题稍微创新一些,比较分析两项举措的特点;第三题就是大作文了,即青年干部要树立持久战精神。三道题目的字数都还好,第一道题目不超过250字,第二道是300字左右,第三道是1000字左右,正常来说,四则材料总共答题1500字左右,一个小时四十分钟是完全够用的(可以对比省考的材料和题目)。
最后想说的是,江苏选调生的笔面分数比例为一比一,不过考察比例为1.5:1,最后如果顺利上岸的话,大家都会在所报考设区市范围内统一调配,一般安排到乡镇(街道)工作,时间不少于3年,其间在村工作时间不少于2年。考普选的同学大部分都是想回家的,加油吧。
对于外地的同学来说,选择江苏其实也问题不大,江浙一带体制内的待遇一直都是属于全国前列,还是比较香的,虽说前段时间降薪了,但是整体来说,薪资待遇还是不低的,所以如果你现在手里还没有offer,或者说你比较青睐于进入体制内,江苏这个地方是一个比较好的选择,尤其是虽然地区,可以直接报考。
学员评价

推荐阅读: