2023山东电力公司校园招聘,报名条件、招聘专业、报名方式
2023-03-14
百战团队

山东的高校不少,所以每年的毕业生人数很多。这几年国企的报考热度持续上涨,不少毕业生把目光瞄准了国企,但是很多国企招聘是针对应届毕业生的,比如:国家电网。中公小编在这提醒一下大家:应届毕业生不要错过这个机会呀!想要顺利入职国家电网,你必须明白国家电网的校园招聘情况,比如:报名条件、招聘专业、报名方式。只有了解了这些,你才能更有针对性的备考。报名条件:(以2023年山东电力公司第一批招聘为例)学历、专业要求:1、大学本科(不含独立学院及专升本毕业生)及以上学历2、2023年7月1日前取得毕业证、学位证、派遣证的国内公办统招应届毕业生3、所学专业(指主修专业,且为教育部学籍在线验证报告中的专业)与应聘专业一致四六级、计算机等级要求:(以2023年山东电力公司第一批招聘为例)1、大学英语四级(或六级)考试成绩在425分及以上。其它语种应达到相应资格水平。2、获得国家计算机等级考试二级及以上证书(不含电子信息类专业)。
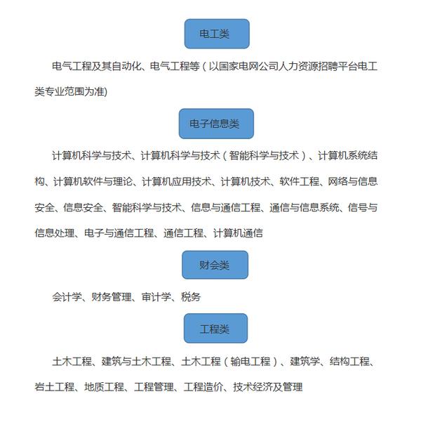
招聘专业:(以2023年山东电力公司第一批招聘为例)
报名方式:
以上信息就是小编帮大家整理的有关山东电力公司的一系列招聘情况,有意向报考山东电网的同学可以参考去年的招聘信息,看看自己是否符合报名要求,像山东电力公司对英语等级和计算机等级都有要求,所以如果缺少这两个证书,你的竞争力会减少很多,为了争取在国网网申中脱颖而出,那就先准备好这些证书吧!2023国网备考交流8群 :4713792012023微博:招聘【广告区】2023国家电网辅导课程:2023国家电网辅导课程,2023国家电网校园招聘,国家电网培训班,培训课程,备考书籍-近期开班汇总:
如果认准备考,可联系网站客服获取国网考试资料!助你录取率提升90%!
学员评价

推荐阅读:
- 上一篇:国家电网考试,网申难不难?
- 下一篇:关于国家电网面试,那些你不知道的事儿!