2024年2024国网招聘不能只考虑电力公司!这些直属单位招聘人数多要求还不高!

2024国网备考进行时!备考的同时,目标也要很明确!众所周知国网进市局难度大,没有院校身份和学历加持,普通本科学历想进市局,基本上也只有西部东北相对偏远一些的省份,机会可能更大一些。今天玖石君给大家推荐几个优质国网直属单位,留不了市局,可以考虑这几个要求不高的国网单位。
南瑞集团
房补贴、人才公寓或租房补贴、人才津贴、差旅补贴等揽子硬核福利。
南瑞集团有限公司(国网电力科学研究院有限公司)是国家电网有限公司直属科研产业单位,是我国能源电力及工业控制领域卓越的IT企业、国际知名的智能成套装备及整体解决方案提供商,业务涵盖电力自动化、信息通信、电力电子、智能化电气设备、发电及水利自动化设备、轨道交通及工业自动化设备等领域。
招聘条件
招聘需求
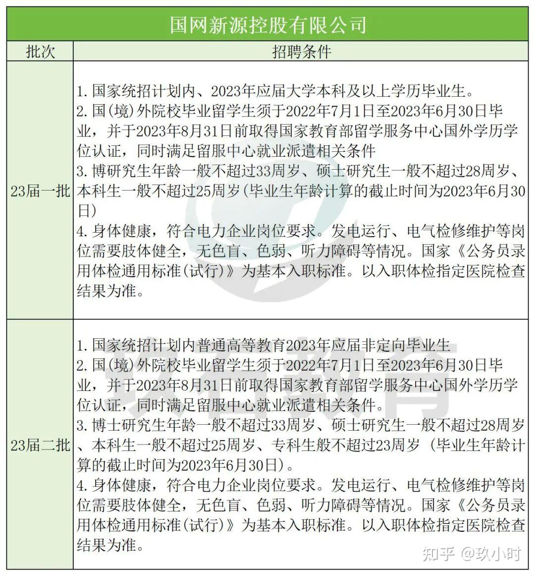
国网新源控股有限公司
房补贴、人才公寓或租房补贴、人才津贴、差旅补贴等揽子硬核福利。
国网新源集团有限公司(以下简称“国网新源集团”)是国家电网有限公司的全资子公司,主要负责开发建设和经营管理国家电网公司经营区域内的抽水蓄能电站和部分常规水电站。
招聘条件
招聘需求
国网电力空间技术
房补贴、人才公寓或租房补贴、人才津贴、差旅补贴等揽子硬核福利。
国网电力空间技术有限公司定位于国家电网航空航天技术在电力领域应用服务专业平台,具有中国民航局运营人、无人机运营及云平台、甲级测绘(互联网地图服务)、摄影测量与遥感甲级测绘、ISO 27001信息安全管理体系资质。
招聘条件
招聘需求
大家从招聘条件可见,这三家直属单位在23届国网招聘中学历要求均在本科及以上学历,且前两家直属单位一批二批招聘均在百人以上,这在国网直属单位中招聘人数都是排名前列的,满足条件的同学可在即将到来的24届国网考试中报考。
如果认准备考,可联系网站客服获取国网考试资料!助你录取率提升90%!
学员评价

推荐阅读: