2024年非电类考生福音!来看国网这家直属集团单位,招聘人数多,专业范围广!

今天和大家聊聊国网英大集团,每年英大集团成员单位招聘数量在国网直属单位中都很可观,还招收很多非电类专业的考生,无疑是非电类考生进国网的福音。玖石君今天例举英大集团各热门报考单位校招条件等相关信息,有报考英大集团意向的可以参考!
国网英大集团概况
国网英大国际控股集团有限公司(简称"国网英大集团公司")于2010年12月20日由原国网资产管理有限公司更名组建,是国家电网公司出资设立的全资子公司,注册资本金160亿元。
国网英大集团是以国网英大国际控股集团有限公司为母公司,成员单位包括母公司、中国电力财务有限公司、英大泰和财产保险股份有限公司、英大泰和人寿保险股份有限公司、英大国际信托有限责任公司、英大证券有限责任公司、英大长安保险经纪有限公司、英大期货有限公司等8家企业,业务范围涵盖银行、保险、证券、资产管理等四大板块。
英大集团组织结构
国网英大集团部分成员单位报考信息
英大证券
英大证券有限责任公司成立于1996年,是国家电网有限公司旗下的全牌照综合性证券公司,总部位于深圳市,注册资本为43.36亿元。
公司拥有证券经纪及信用、投资银行、证券投资、固定收益、资产管理、期货等六大业务板块,构建了面向全国的综合性证券金融服务平台,在全国设有39家分支机构,子公司有英大期货有限公司和英大证券投资有限公司。
应聘条件
录用情况
英大传媒
英大传媒投资集团有限公司(简称英大传媒集团)是国家电网有 限公司的全资子公司,于2008年8月7日正式成立,是我国首家企业传媒集团。总部在北京,以新闻、出版为核心业务。旗下拥有连续三届入选 全国百强报刊的《国家电网报》,出版发行《国家电网》杂志、《亮报》、《能源评论》杂志、《英大金融》杂志、《脊梁》杂志、中国 科技核心期刊《供用电》、《水电与抽水蓄能》杂志等具有较大社会影响力的报刊。
英大传媒集团下设《国家电网报》社有限公司、中国电力出版社 有限公司、英大传媒投资集团南京有限公司、国网卓越科技文化(北京)有限公司等6个子公司,设置8个职能管理部门,15个业务部门, 1个支撑部门。
应聘条件
录用情况
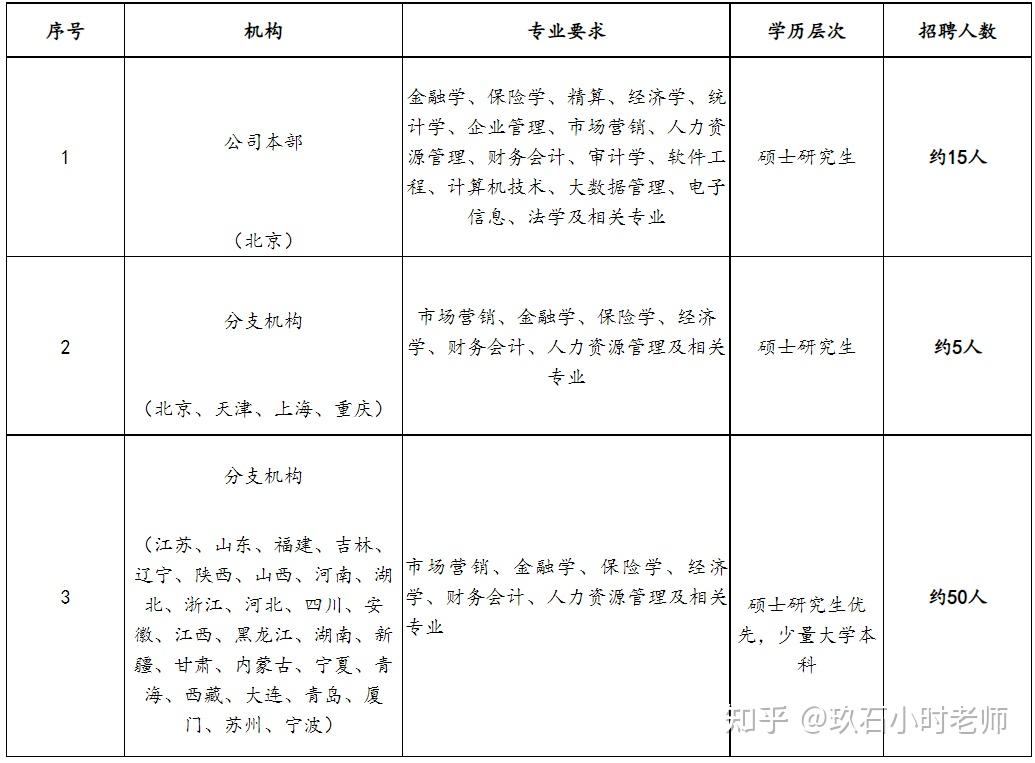
英大泰和人寿
英大泰和人寿保险股份有限公司(简称英大人寿)是由国家电网公司设立的一家全国性寿险公司。总部在北京,旨在打造全球范围内最专业的涉电保险公司。英大人寿主要经营人寿保险、健康保险、意外伤害保险等各类人身保险业务;经营上述业务的再保险业务;经营国家法律、法规允许的保险资金运用业务;经营经中国保监会批准的其他业务。
应聘条件
录用情况
如果认准备考,可联系网站客服获取国网考试资料!助你录取率提升90%!
学员评价

推荐阅读: