2024年一省两电网,校招门槛高!国家电网这家省公司你敢挑战吗?

国网河北省电力有限公司(以下简称“公司”)是国家电网有限公司的全资子公司,负责河北南部电网的规划建设和运营管理,营业区域覆盖雄安新区和石家庄、邯郸、保定、沧州、邢台、衡水六市,服务电力客户2500 万。公司下辖7家地市公司、10家业务单位及98家县(市、区)公司。
河北公司和冀北公司曾经属于原华北电网有限公司,只不过河北公司为曾为子公司,冀北公司则由曾经的直管单位组建。原华北电网有限公司的部分人员,组建了后来的冀北公司,行使省级公司的管理职责。
今日玖石君给大家带来河北电力的考情分析,报考河北的同学们可以收藏参考。
PART.1
校招提前批
招聘范围
23届提前批校园招聘范围:博士研究生;原985、211工程院校和原电力部属院校电工类硕士研究生,原985工程院校计算机科学与技术、信息与通信工程专业硕士研究生。
ps.河北电网校招是没有笔试的,直接面试,面试的话问的一般都是一些通用基础问题,就算问专业问题的话,难度也不是太大。
PART.2
一批
报名条件
(一)遵守国家法律法规,具有良好的思想品德和团队意识,无犯罪和违反校纪校规记录。
(二)大学本科毕业生年龄一般不超过25周岁、硕士研究生年龄一般不超过28周岁、博士研究生年龄一般不超过33周岁。
(三)应聘毕业生身体健康,能适应电力企业工作,经公司指定具有相关资质医院体检合格。
(四)符合下列条件的,同等条件下优先给予考试资格:
1.在校期间成绩优异,综合素质高,获得校级及以上三好学生、优秀学生干部等称号。
2.取得相应专业的国家职业资格证书。
3.取得全国计算机等级考试三级及以上等级合格证书。
4.本科生全国大学英语四级考试成绩在425分及以上,研究生全国大学英语六级考试成绩在425分及以上。
5.第一志愿应聘我公司的毕业生。
需求信息
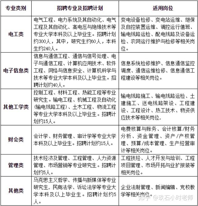
招聘专业类别为电工类、电子信息类、其他工学类、财会类、管理类、其他类,招聘专业是指主修专业,不包含辅修专业。因上级单位尚未核定下达2024年招聘计划,最终招聘数量将根据上级单位核定情况相应调整。第一批招聘计划暂定如下:
23届/22届一批河北电力报名情况
23届一批报名人次汇总
22届一批报名人次汇总
22届一批河北电力录取人数
22届一批国网河北电力共录用华北电力大学(保定)66名学生,排名第二、第三的河北科技大学、河北农业大学分别录用31人、29人,可见招聘人员大部分来自于本地的高校,。
虽然河北本地的211高校极少。而22届招聘公告显示计划招聘人数305人,实际录用445人,其也有扩招现象。而河北农业大学和河北科技大学是河北电力所管辖市的高校,相对来说也会比较受河北电力青睐,其院校学生也会比较有优势。
河北电力历年招聘人数
从上面的数据可以看出,河北电力历年一批招聘需求人数稳定在300人左右,总体招聘人数逐年增加,报录比也在增加。
PART.3
二批
报名条件
(一) 遵守国家法律法规,具有良好的思想品德和团队意识,认同公司“以客户为中心专业专注持续改善”的核心价值观,无犯罪和违反校纪校规记录。
(二)应聘的大学专科毕业生年龄一般不超过23周岁,大学本科毕业生年龄一般不超过25周岁,硕士研究生年龄一般不超过28周岁,博士研究生年龄一般不超过33周岁。
(三) 应聘毕业生身体健康,能适应电力企业工作,经公司指定具有相关资质医院体检合格。
(四) 符合下列条件的,同等条件下优先给予考试资格:
1.在校期间成绩优异,综合素质高,获得校级及以上三好学生、优秀学生干部、优秀党员称号。
2.取得相应专业的国家职业资格证书。
3.取得全国计算机等级考试三级及以上等级合格证书(不含计算机专业毕业生)。
4.大学本科毕业生全国大学英语四级考试成绩在425分及以上,研究生全国大学英语六级考试成绩在425分及以上,其它语种应达到相应资格水平。
5.第一志愿应聘我公司的毕业生。
需求信息
22届二批河北电力报名情况
22届二批河北电力录取高校
从二批录取结果可以看出,录取人数靠前的有河北水利电力学院、邯郸学院两所学校。
PART.4
玖石君综述
这部分说说竞争和待遇情况,相关信息都由网络渠道搜集,如有不实勿喷!
河北电网,石家庄待遇与热门程度居于首位,据说转正后有14左右,其次为沧州、邯郸、保定,再者为衡水、邢台,市局和县局的工资差距可达到30%-40%。雄安单独拿出来说,作为河北省管辖的国家级新区,近年来录用的都是硕士研究生及以上,一般都为985,难度不小。
河北电力近年分数线
注意:河北电网门槛高,冀北电网校招能给的市局,河北电网绝大部分只能给区和县,如果想凭借本科双非院校研究生身份拿到河北电网校招的名额,那就建议直接去考电气四虎或者985院校,这些院校的研究生才有可能被河北电网的校招录取,其他的学校就很难满足河北电网的校招给市区的条件了。
如果认准备考,可联系网站客服获取国网考试资料!助你录取率提升90%!
学员评价

推荐阅读: