2024年9月伊始!2024国家电网招聘来袭!这些问题一定要关注!

2024国家电网招聘即将开始,提前批9月初就会陆续发布招聘公告。许多2024年应届毕业生早已做好考试准备!玖石君提醒参加考生参加2024年国家电网招聘这些问题一定要注意。不注意这些细节,可能会让你与国网失之交臂。
国网备考须知
尽可能参加提前批
首先要强调的是,够提前批招聘条件的同学一定要参加提前批。9月份各省及直属单位陆续发布公告及深入高校做宣讲,考生够提前批资格的,一定要参加提前批招聘,提前批岗位比一批更好。
提前批学历要求:211、985及电力部直属院校研究生和优秀本科生为主。考生注意:提前批报名单位数量没有限制,可以报多家单位提前批。即使各单位没有到你们学校做宣讲,只要你学校和专业符合也要去参加报名,争取笔试和面试资格。
国网招聘统考Q&A
2024国网招聘会招往届生吗?
答:国家电网招聘不招聘往届生。国家电网招聘只招聘大学应届毕业生,比如2024年国家电网校园招聘只招聘2024年7月30日之前可以正常毕业的应届毕业生。
国网招聘统考一年几次?
答:国家电网招聘统一考试每年有两次,也就是常说的一批和二批。第一批一般是前一年11月初发布公告,12月初笔试;第二批是次年3月中旬发布公告。4月中旬笔试。
也有部分省公司会深入高校进行提前批招聘,提前批时间为9-11月,以电工类为主,高校以211、985和电力部直属院校为主,考生可以关注。
同一个专业报考国网不同单位,考试内容一样吗?
答:国家电网招聘笔试全国统一考试,考试内容相同;面试由各招聘单位组织,面试内容不同。
针对某一个专业,凡是国家电网总部或下属的单位,包括总部、分部、直属单位、省公司,笔试内容相同,同一时间参加国家电网组织的统一笔试。
面试由各个单位自行组织,面试内容不同。比如,某位同学学电气工程专业,考国家电网属于电工类,他不论报考国家电网的哪个单位,报几个单位,笔试内容都是一样。笔试结束,到了面试环节,由入围单位组织,面试内容各不相同。
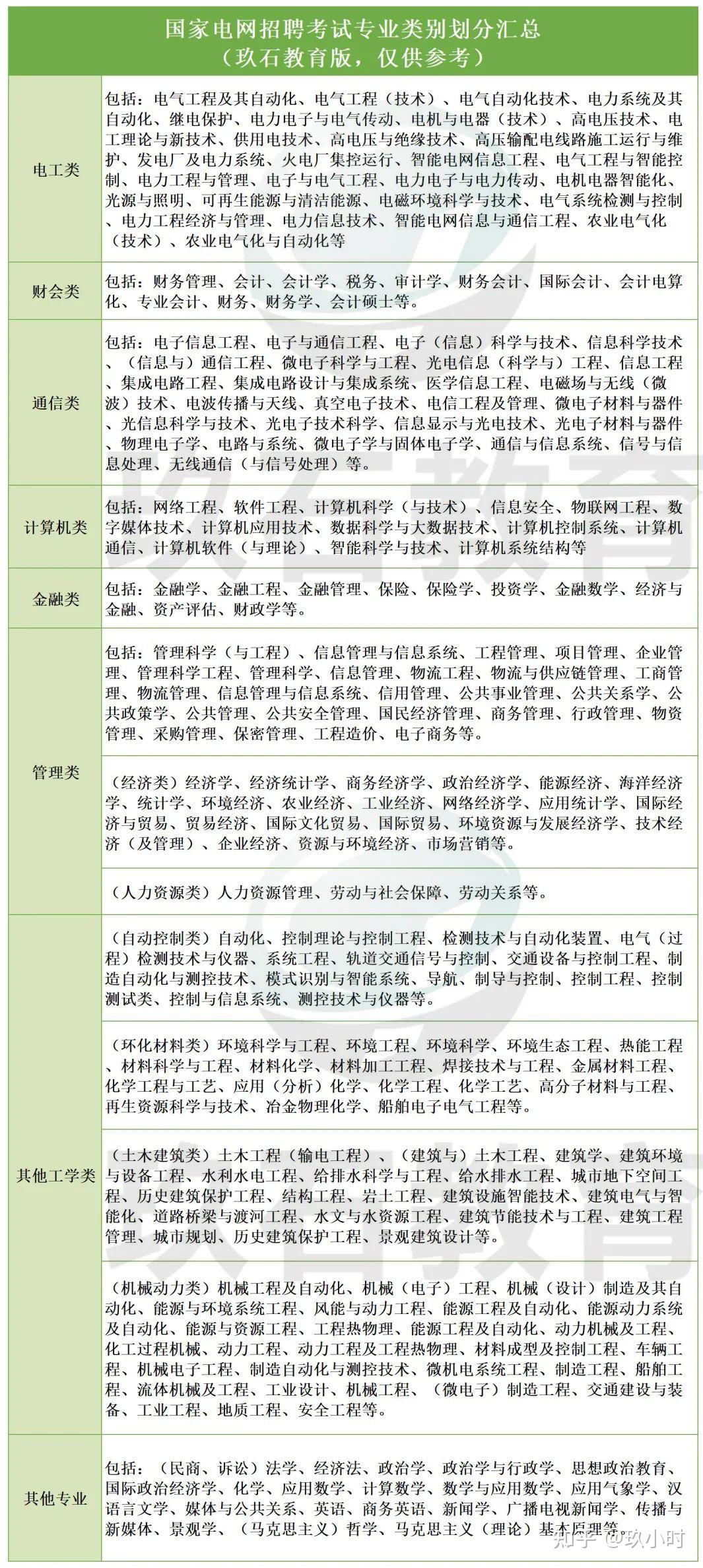
国网招聘考试不同专业类别笔试内容一样吗?
答:有相同也有不同。根据专业不同,一共划分为8个专业类别,分别是电工类、通信类、计算机类、财会类、金融类、其他工学类。
其他类每一个专业类别都有对应的考试大纲,只要是划分在这个类别的专业,笔试内容都一样。
国网八大类专业划分
国家电网招聘考试考什么?
答:笔试考公共与行业知识(其他专业占比80%、其他工学类占比40%,其他类别占比20%)+专业知识(其他专业占比20%、其他工学类占比60%,其他类别占比80%)。
不同类别占比不同。面试各个单位内容不同,采用不同的面试形式,分为结构化、半结构化、无领导小组讨论三种形式。
国家电网笔试一般去哪里考试?
答:国家电网笔试考点一般在报考单位省会城市或副省级城市参加考试(江苏在苏州、西藏在成都和西安设有考点);报考总部、分部、直属单位的同学需要在本部所在地参加考试。
报考国网需要有计算机证书和英语等级证书吗?
答:不同的单位要求不同。有些单位硬性要求,有些单位有证书优先,有些单位则不要求。
23届国网证书要求
一般情况下,本科生要求具有英语四级、计算机二级水平;研究生要求具有英语六级、计算机三级水平。即使没有要求的,也会要求有四六级和计算机等级证书优先。
报考国家电网有年龄限制吗?
答:有年龄限制的。一般要求专科生不超过23周岁,本科生不超过25周岁,硕士研究生不超过28周岁,博士研究生不超过33周岁。年龄时间一般是算到当年6月30日。
报考国家电网体检有哪些要求?
答:患有以下疾病者,不符合公司招聘岗位要求:
- 不符合国家公务员录用体检标准;
- 色盲、双眼矫正视力低于1.0;
- 双耳听力障碍;
- 四肢功能性残疾;
- 有恐高症或严重心血管疾病等不适合电力登高作业生产的疾病;
- 其他经指定医疗机构鉴定认为不适合电力作业岗位者。
如果认准备考,可联系网站客服获取国网考试资料!助你录取率提升90%!
学员评价

推荐阅读: