2024年高性价比!本地人首选!来看这家极具吸引力的国网省公司!

今天玖石君想和大家聊聊国家电网薪资待遇第一梯队,也是竞争压力非常大的省网之一的——山东电网。
山东电网
国网山东省电力公司是国家电网公司的全资子公司。本部设22个部门,下辖17家地市级供电企业、17家业务支撑单位和综合单位,3家新兴产业单位及98家县供电公司,服务电力客户5347万户。2024年,全省全社会用电量7559.19亿千瓦时,公司完成售电量4877.94亿千瓦时,同比增长4.76%。
山东省是沿海经济大省,GDP总量排名全国第三,仅次于广东和江苏。GDP和用电量的关系一般可以说是正相关,山东电网的待遇可以排在第一档。
山东电网每年都有万余人报考,在国网中是很受考生欢迎的省网之一,那么山东电网究竟强在哪里?和玖石君一起来了解一下。
薪资待遇强
国网通用薪资构成:基本工资+绩效工资+各项补助(医疗保险补助、交通补助、取暖纳凉高温补助等)+六险一金(社会传统保险+公积金)+年终奖金 (根据各地经济发达程度以及营收情况不同数额不同)
山东待遇在国网第一梯队,省内不同城市间有些差距,对本省人才的吸引力还是很强的。来看一下山东各市局薪资档位(仅供参考):
第一档:济南、潍坊、青岛、烟台;
第二档:淄博、临沂、泰安、济宁、日照、莱芜、威海、德州;
第三档:菏泽、枣庄、东营、滨州、聊城;
青岛的待遇大概是20w+,潍坊是推行市县一体化最好的地市公司,其县公司待遇整体上省内最好。其他市区单位,一般在15-18w之间县公司里,历城、章丘、黄岛、寒亭、任城等待遇都不错。
电网工资发多少基本根据营收决定,经济效益越好,工资自然就越高,江浙沪这样的地方不用强调,大家都懂。
报考条件
山东电力在招聘上要求还是比较严格的,对考生的学历和证书都有明确要求,年龄上也不再放宽条件允许超龄。
山东电力在招聘上要求还是比较严格的,对考生的学历和证书都有明确要求,年龄上也不再放宽条件允许超龄。
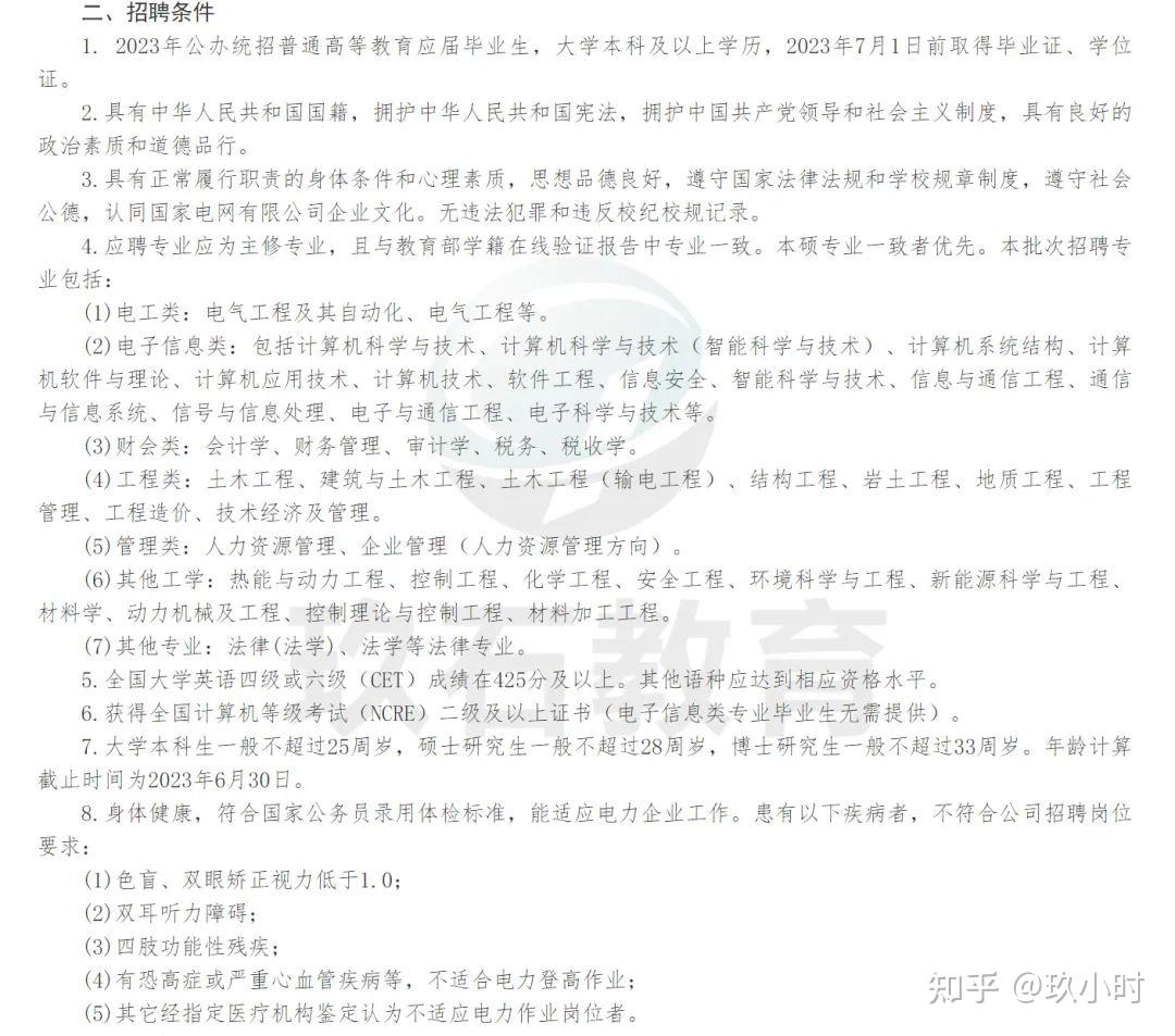
专业要求:应聘专业应为主修专业,且与教育部学籍在线验证报告中专业一致。本硕专业一致者优先。
证书要求:全国大学英语四级或六级 (CET) 成绩在425分及以上。其他语种应达到相应资格水平;获得全国计算机等级考试 (NCRE) 二级及以上证书 (电子信息类专业毕业生无需提供)
年龄要求:大学本科生一般不超过25周岁,硕士研究生一般不超过28周岁,博士研究生一般不超过33周岁。
身体健康要求:身体健康,符合国家公务员录用体检标准,能适应电力企业工作。患有以下疾病者,不符合公司招聘岗位要求:
(1)色盲、双眼矫正视力低于1.0:
(2)双耳听力障碍:
(3)四肢功能性残疾:
(4)有恐高症或严重心血管疾病等,不适合电力登高作业;(5)其它经指定医疗机构鉴定认为不适应电力作业岗位者。
玖石君综述
山东电力在招聘上要求还是比较严格的,对考生的学历和证书都有明确要求,年龄上也不再放宽条件允许超龄。
青岛、济南的薪资待遇名列前茅,相对其报名热度也最高,每年都有上千人报考。山东房价,除了济南和青岛房价高些以外,其余地区相差不大。
从山东省的录取分析来看,省内高校山东大学、山东理工大学、山东科技大学常年稳坐前三,想要入网考研可选择这些院校。山东电网近年进面分数线都在50左右,同学们可以参考对比。
由于山东电网待遇吸引人、每年一批招聘人数在1000人左右,,录用来源省内院校人数占大头,许多电力强校及名牌大学的同学也会选择山东电网,23届一批山东电网综合报录比在1:20,竞争压力在国网中位列中游。
如果认准备考,可联系网站客服获取国网考试资料!助你录取率提升90%!
学员评价

推荐阅读: