2024年国家电网二批招聘!专业类别划分表信息更新!
2023-09-11
百战团队

国网23届二批次招聘考试即将到来,为方便大家顺利报考,小编此前发布了国网招聘二批专业类别汇总,发布后有很多同学咨询专业类别及报考问题。今天玖石君对原有专业类别表格进行了更新,扩充了更多专业信息以供参考!
专业类别划分表格更新
国家电网招聘考试目前分为八大类,每个类别对应不同的专业,各专业类别有对应的考纲,同学们一定要看清自己的专业类别,做好备考计划。
注:以上表格虽不能将专业信息全部囊括,但是常见的报考专业都有,同学们可仔细查看!
专业类别定义方法
如果专业不在表格里,建议在报考之前联系人资确认专业所属类别,或者在网申的时候有个渠道可以帮同学们解决这个问题。
- 网申填写“专业名称”,点击进入后有个“我要申请添加”;
- 进入“申请添加专业”(网页会有提示:未找到自己专业名称,可能是我们的专业名称不完整,您可以申请添加此专业,申请通过之后,此专业将会添加到您的个人资料中,同时也会添加在选择专业名单中);
- 接着依次填写“专业名称”、“代码”及“院校”等;填写完成后会根据你申请填写的内容进行专业划分。
专业报考注意事项提醒
- 想知道自己的专业到底能不能报考国家电网,还是要看官网信息(官网作用:看公告需要、网申报名、下载考纲)。
2.上述更新的汇总表格里面所包含的二级分类只是一部分,没有罗列在其中的不代表不可以报考!一般来说分歧比较大的有自动化、机械。自动化的最大分歧点在于:单控和双控专业国网是否需要的问题,如果专业名字只有自动化三个字,那么是可以报考的,但是也要注意哪些省网公司需要。
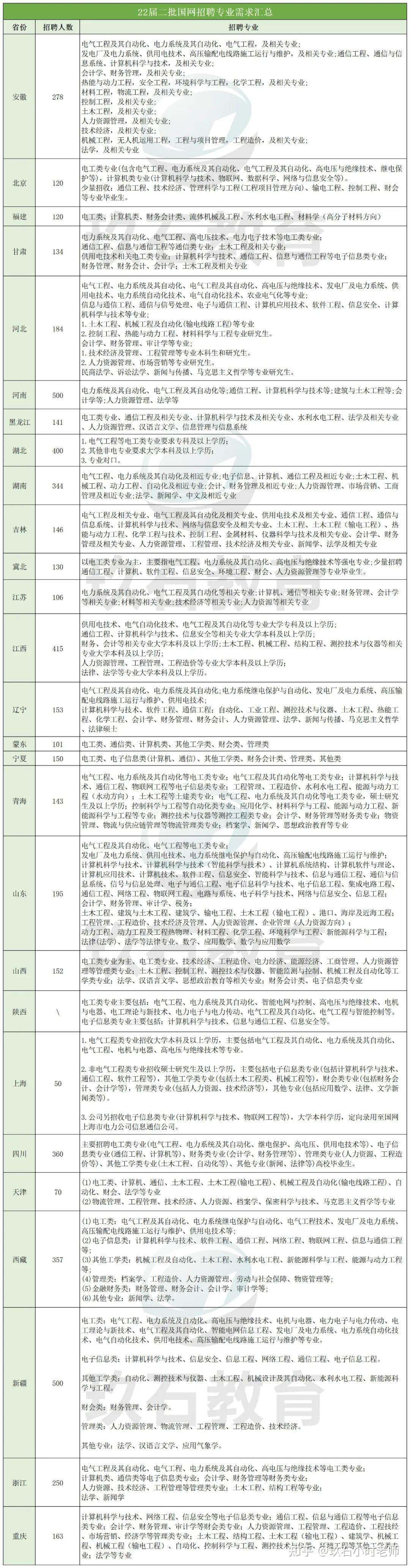
3.玖石君将2024年二批招聘的专业需求人数给大家罗列一下,是否招聘自己的专业也会更明晰。
如果认准备考,可联系网站客服获取国网考试资料!助你录取率提升90%!
学员评价

推荐阅读: