2023年南网备考常见问题,笔试、面试你想了解的都在这!
2023-09-07
百战团队

南方电网电力公司发布录用公示之后,同学们近期提及南网的频次也变高了,但是南网的考情相比于国网复杂的太多,可能有许多准备报考南网的小伙伴到现在都不知道南网到底考什么,那今天就好好盘点一下。
考试内容
据往年考试情况,以广东电网为主,笔试时间为75分钟的专业知识,共75道题,40道单项选择题,5道多项选择题,30道判断题;还有52题性格测试。
其中,广东电网只考专业知识,广州/深圳供电局考专业知识和行测。
福 利 待 遇
虽然南方电网的待遇根据地区、岗位、甚至是学历等方面都有些区别,但是一般都会有岗位津贴、奖金(双月奖、季度奖、承包兑现奖等)、补助(过节费、消暑费等)等,五险一金更是保障了个人的利益和安全。
上网随便一搜,发现工资都hin高
本数据由中公电网整理
2020年招聘人数
本数据由中公电网整理
2020年南方电网招聘的人数约5032人,招聘人数排行前三的为广东电网、广西电网、云南电网。
招聘人数最少的非中共中国南方电网有限责任公司党校莫属,招聘人数仅1人,大胖老师也不知道何方大神会成为这个幸运鹅~
晋升路径
本数据由中公电网整理
如果你有学术专长,且踏实肯干,想要在工作中闯出自己的一片天空,实现人生价值,南网绝对是你展示自我的理想平台。各位心动的小伙伴快快行动起来,祝所有考生都能达成目标!
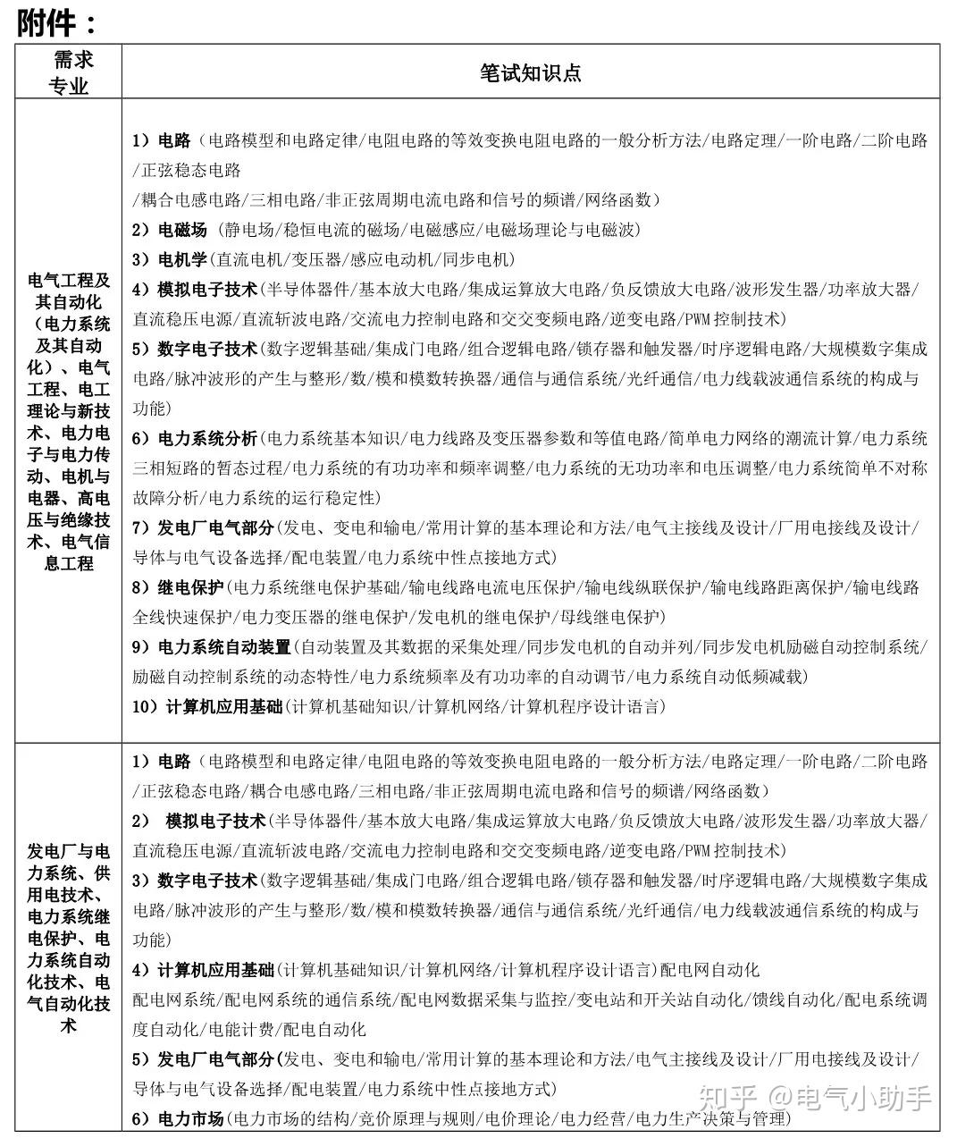
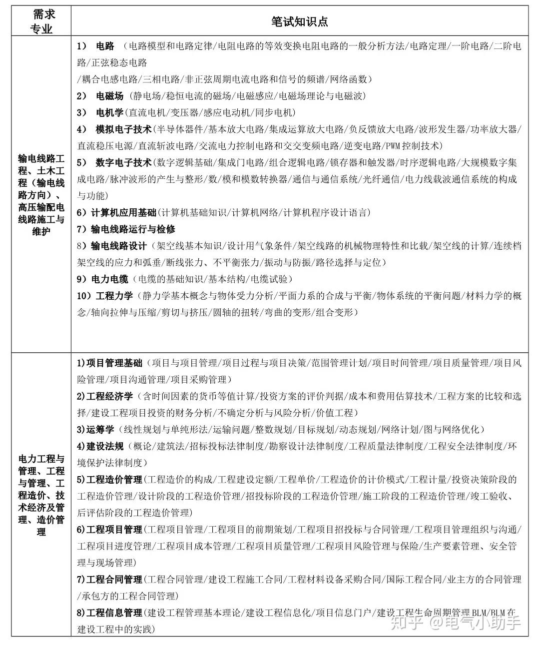
考试大纲
广东电网
放大看效果更好哦~
关于南方电网的考情,就盘点到这里了,由于南网每个省电力公司笔试时间、考试流程以及招聘的条件都不一样,想要报考南方电网的小伙伴,你们可得自己操心点哦。
如果认准备考,可联系网站客服获取国网考试资料!助你录取率提升90%!
学员评价

推荐阅读: