2024年我的专业能否报考国家电网?最全国网专业类别划分来了!

毕业季前后,很多毕业生对自己的就业方向很是迷茫。越是这种现况下,考虑我们“铁饭碗”国家电网的考生们就越多。玖石君也被各种专业的考生问过是否能报考,针对24届考生,今天玖石君再次把汇总的专业提供给大家,仅供参考、不保证100%正确,具体以国网报名结果为准。
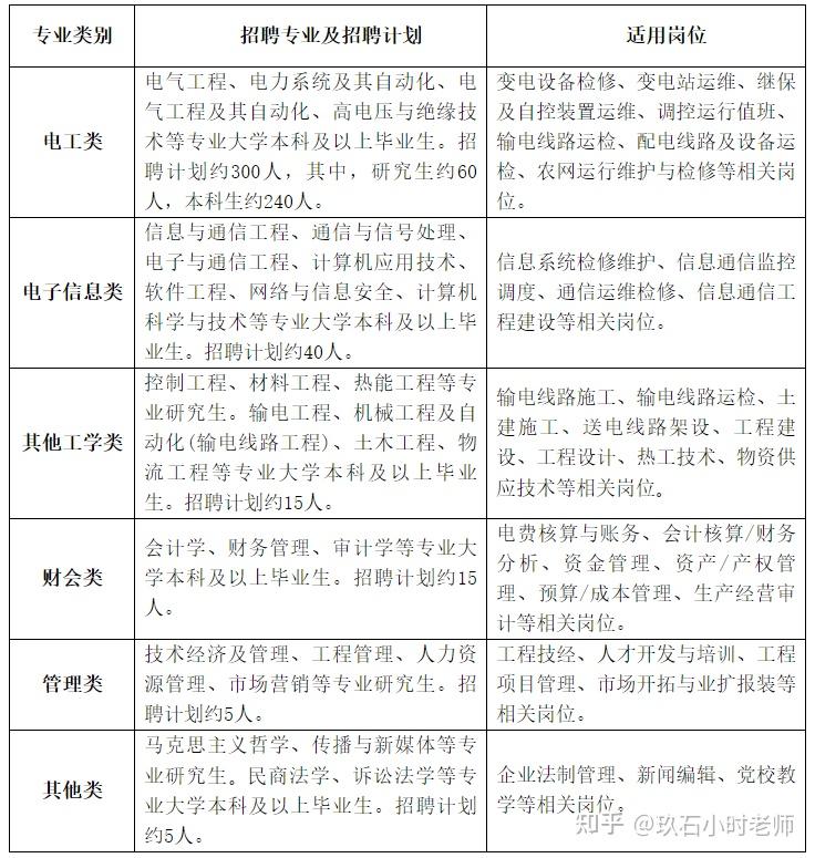
国网专业类别划分
2024年国家电网招聘考试公布了新的考试大纲,重新划分八大专业类别:电工类、通信类、计算机类、财务会计类、金融类、管理类、其他工学类、其他专业类。很多参加国家电网考试的考生不知道自己专业所属的考试专业类别。特别是有些专业学生分不清自己是属于电工类还是其他工学类,通信类与计算机类也容易被混淆。
玖石君也发现网上总结的专业类别不是特别标准,就在国网考试报名系统中查询了部分专业所属的专业类别,汇总成以下专业分类,供考生们参考。
*注:以上表格虽不能将专业信息全部囊括,但是常见的报考专业都有,同学们可仔细查看!
专业类别定义方法
方法一:参考玖石君上述专业类别划分表格。具体专业的划分还是很多的,同学们在报考之前一定要按照专业全称来,不能按照其简称代表。
方法二:如果专业不在表格里,建议在报考之前联系人资确认专业所属类别,或者在网申的时候有个渠道可以帮同学们解决这个问题。
- 网申填写“专业名称”,点击进入后有个“我要申请添加”;
- 进入“申请添加专业”(网页会有提示:未找到自己专业名称,可能是我们的专业名称不完整,您可以申请添加此专业,申请通过之后,此专业将会添加到您的个人资料中,同时也会添加在选择专业名单中);
- 接着依次填写“专业名称”、“代码”及“院校”等;填写完成后会根据你申请填写的内容进行专业划分。
专业报考注意事项
- 想知道自己的专业到底能不能报考国家电网,还是要看官网信息(官网作用:看公告需要、网申报名、下载考纲)。
▲23届一批河北电力招聘需求(供参考)
2.上述更新的汇总表格里面所包含的二级分类只是一部分,没有罗列在其中的不代表不可以报考!一般来说分歧比较大的有自动化、机械。自动化的最大分歧点在于:单控和双控专业国网是否需要的问题,如果专业名字只有自动化三个字,那么是可以报考的,但是也要注意哪些省网公司需要。
3.玖石君将23届一批招聘的专业需求及人数给大家罗列一下,是否招聘自己的专业/需求量是多少也会更明晰(具体以每年招聘公告为准)
如果认准备考,可联系网站客服获取国网考试资料!助你录取率提升90%!
学员评价

推荐阅读: